65条!山东出台加快塑造内需驱动型经济新优势重点任务分工方案

2019-09-26 16:27:36 来源:齐鲁网

作者:张伟 实习生 张晴

责任编辑:田艳敏

  日前,山东省人民政府办公厅印发《关于大力拓展消费市场加快塑造内需驱动型经济新优势重点任务细化落实分工方案的通知》。

  为深入贯彻落实党中央、国务院关于促进形成强大国内市场的决策部署,抓紧推进《山东省人民政府关于大力拓展消费市场加快塑造内需驱动型经济新优势的意见》(鲁政字〔2019〕143号)各项重点任务落地,加快培育壮大消费市场,着力塑造我省内需驱动型经济新优势,经省政府同意,印发《大力拓展消费市场加快塑造内需驱动型经济新优势重点任务细化落实分工方案》(以下简称《方案》)。

  通知要求,充分认识新形势下大力拓展消费市场、加快塑造内需驱动型经济新优势对推动我省新旧动能转换、经济高质量发展的重要意义,切实增强责任感和主动性,创造性开展工作,确保各项任务有实招、见实效。

  切实强化责任担当,主要负责同志亲自抓,分管负责同志靠上抓,围绕重点任务制定工作台账,进一步细化工作举措,压实责任到人,严格把控工作进度节点,按照时限要求逐项落实、对账销号、限时清零,确保各项工作目标按时按质完成。

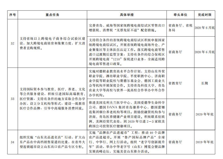
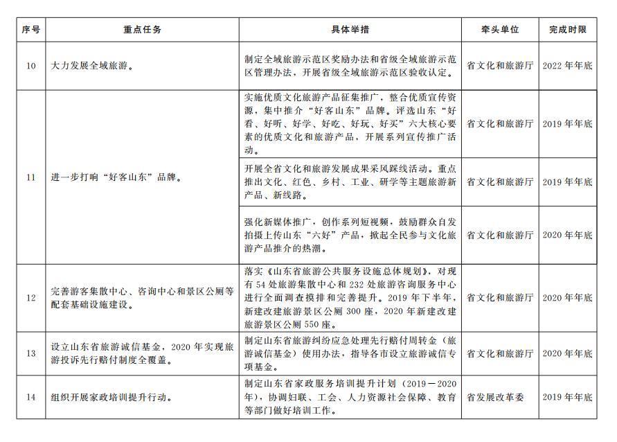
  记者注意到,《方案》涵盖医养健康、文化消费、全域旅游、民生住房等65项重点任务,并明确了牵头部门和完成时限。

  具体《方案》如下:

  65条!山东出台加快塑造内需驱动型经济新优势重点任务分工方案

  65条!山东出台加快塑造内需驱动型经济新优势重点任务分工方案

  65条!山东出台加快塑造内需驱动型经济新优势重点任务分工方案

  65条!山东出台加快塑造内需驱动型经济新优势重点任务分工方案

  65条!山东出台加快塑造内需驱动型经济新优势重点任务分工方案

  65条!山东出台加快塑造内需驱动型经济新优势重点任务分工方案

  65条!山东出台加快塑造内需驱动型经济新优势重点任务分工方案

  65条!山东出台加快塑造内需驱动型经济新优势重点任务分工方案

  65条!山东出台加快塑造内需驱动型经济新优势重点任务分工方案

  65条!山东出台加快塑造内需驱动型经济新优势重点任务分工方案

  65条!山东出台加快塑造内需驱动型经济新优势重点任务分工方案

  65条!山东出台加快塑造内需驱动型经济新优势重点任务分工方案

  65条!山东出台加快塑造内需驱动型经济新优势重点任务分工方案

  65条!山东出台加快塑造内需驱动型经济新优势重点任务分工方案

  65条!山东出台加快塑造内需驱动型经济新优势重点任务分工方案

  65条!山东出台加快塑造内需驱动型经济新优势重点任务分工方案

  65条!山东出台加快塑造内需驱动型经济新优势重点任务分工方案

  65条!山东出台加快塑造内需驱动型经济新优势重点任务分工方案

作者:张伟 实习生 张晴

责任编辑:田艳敏
新闻排行
进入新闻中心