第三批国家工业遗产拟认定名单公布,山东有两处入选

2019-11-18 18:12:09 来源:齐鲁网
责任编辑:颜甲

  齐鲁网·闪电新闻11月18日讯(记者 梁金凤)18日,国家工业和信息化部公布第三批国家工业遗产拟认定名单。在拟认定的49处工业遗产名单中,潍坊大英烟公司、聊城东阿阿胶厂78号旧址两处工业遗址在列。

  第三批国家工业遗产拟认定名单公布,山东有两处入选

  第三批国家工业遗产拟认定名单公示

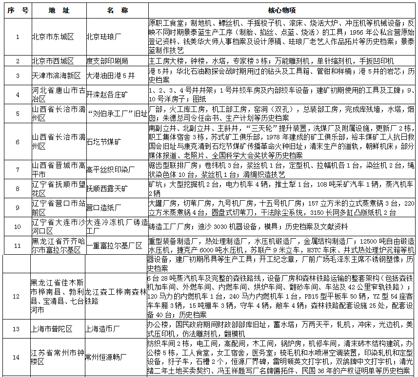
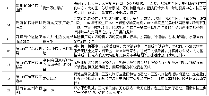
  为加强工业遗产保护利用,传承和弘扬中国特色的工业文化,根据《工业和信息化部 财政部关于推进工业文化发展的指导意见》(工信部联产业〔2016〕446号)和《关于开展第三批国家工业遗产认定申报工作的通知》(工产业函〔2019〕129号),工业和信息化部部署开展了第三批国家工业遗产认定工作。经工业遗产所有权人自愿申请、相关省市工业和信息化主管部门或中央企业推荐、专家评审、现场核查,现将第三批国家工业遗产拟认定名单予以公示。如有异议,请在公示期内书面反馈意见。

  公示时间:2019年11月18日-2019年11月28日

  联系方式:工业和信息化部产业政策司

  010-68205219,010-66023282(传真)

  附:第三批国家工业遗产拟认定名单

 

第三批国家工业遗产拟认定名单公布,山东有两处入选

 

第三批国家工业遗产拟认定名单公布,山东有两处入选

 

第三批国家工业遗产拟认定名单公布,山东有两处入选

 

第三批国家工业遗产拟认定名单公布,山东有两处入选

责任编辑:颜甲
新闻排行
进入新闻中心