山东公示5G试点示范企业及项目名单

2019-11-22 11:02:40 来源:齐鲁网
责任编辑:颜甲

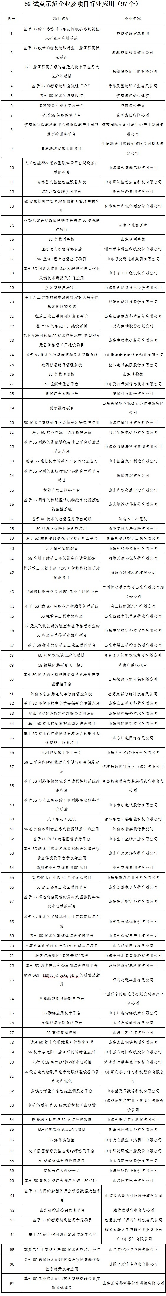
  为贯彻落实《山东省人民政府办公厅关于加快5G产业发展的实施意见的通知》(鲁政办〔2019〕187号),推动山东省5G产业发展,加快构建具有山东特色的5G产业生态体系,省工信厅开展了5G试点示范企业及项目遴选工作,经各地市工信局及相关行业协会推荐,省工业和信息化厅组织专家评审论证,现将5G试点示范企业及项目名单予以公示,公示期为2019年11月21日至11月27日。

  欢迎社会各界参与监督,相关意见及建议请联系省工业和信息化厅,个人反映请署真实姓名及联系方式,单位反映请加盖公章。电话:0531-86126230 86126236邮箱:sjxwxxhtj@shandong.cn

  山东公示5G试点示范企业及项目名单

  山东公示5G试点示范企业及项目名单

  闪电新闻记者 高亚南 柴慧娟

责任编辑:颜甲
新闻排行
进入新闻中心