快收藏!山东2020年新高考录取政策及志愿填报百问百答!

2019-12-19 14:03:13 来源:齐鲁壹点移动端
责任编辑:颜甲

  12月19日,山东省教育招生考试院公布新高考百问百答,详细解答了山东2020年新高考录取政策和志愿填报问题。

  下面一起来看看:

  山东省2020年普通高校招生考试录取政策和志愿填报百问百答

  (试用版)(适用于2020年报考志愿模拟填报和正式填报)

  1.2020年夏季高考与改革前相比主要有哪些变化点?

  快收藏!山东2020年新高考录取政策及志愿填报百问百答!

  2.2020年夏季高考考试科目和招生录取总成绩如何构成?

  答:2020年,我省夏季高考实行“3+3”模式,包括国家统一高考语文、数学、外语(含笔试和听力)等3科,以及考生从普通高中学业水平等级考试思想政治、历史、地理、物理、化学、生物等6科中自主选择的3科。高校招生录取总成绩为750分,3科高考科目原始分数满分均为150分;考生自主选择的3科等级考试科目原始分数满分均为100分,转换为等级分计入总成绩,各科等级分满分均为100分。

  3.2020年夏季高考和学业水平等级考考试时间如何安排?

  答:(一)国家统一高考。

  统一高考科目使用全国统一命题试卷,考试时间安排在6月7日全天和6月8日下午,其中语文考试时间150分钟,数学考试时间120分钟,外语(笔试)考试时间100分钟。外语(听力)考试安排在1月8日上午,连续组织两次,每次考试时长约20分钟,考试成绩取两次中的高分计入外语科目成绩。

  快收藏!山东2020年新高考录取政策及志愿填报百问百答!

  普通高中学业水平等级考试由我省自主命题,考生从思想政治、历史、地理、物理、化学、生物等6个科目中自主选择3科参加考试。考试时间安排在6月9日-10日,每科考试时间为90分钟。

  (二)普通高中学业水平等级考试。

  快收藏!山东2020年新高考录取政策及志愿填报百问百答!

  4.普通高中学业水平等级考试成绩如何进行等级赋分转换?

  答:学业水平等级考试科目由学生在6门等级考试科目中自主选择3门组成,共有20种选考组合。由于不同学科之间试题内容、形式、难度、考查角度等存在差异,各科目原始成绩简单相加会造成学科之间不公平。根据国家要求,借鉴先行试点省份的经验,我省选择了等级分数的表达方式,将每门等级考试科目考生的原始成绩从高到低划分为A、B+、B、C+、C、D+、D、E共8个等级区间,参照正态分布原则,确定各等级区间人数所占比例分别为3%、7%、16%、24%、24%、16%、7%、3%。等级考试科目成绩计入考生总成绩时,将A至E等级区间内的考生原始成绩,依照等比例转换法则,分别转换到91-100、81-90、71-80、61-70、51-60、41-50、31-40、21-30八个分数区间,得到考生的等级成绩,并计入总分参与录取。每科等级成绩本质上是考生的位次成绩,主要由考生在科目内所处位次决定,原始成绩进行等级转换后,排名顺序不变。

  5.外语科目为什么采取听力和笔试分别考试的办法?

  答:根据鲁政办发〔2018〕11号《试点方案》精神,外语听力考试和笔试分开进行,听力考试安排在高三上学期末进行。按照文件精神和教育部工作安排,经广泛征求有关方面的意见,决定将两次听力考试安排在1月8日进行。

  分开考试主要是基于两方面的考虑:一是从考试安全和考生应考的角度看,有利于避开夏季雷电等恶劣天气,较好保证考试安全、公平公正,也有利于减轻6月份考试的压力。二是为后续我省条件成熟时,在听力考试基础上增加机考口语测试创造条件。

  6.“不分文理”是这次高考改革的重要变化,主要表现在哪些方面?

  答:为适应经济社会发展对人才全面发展需求,这次高考改革推出了“不分文理”的举措,目的是深化夏季高考改革,增加人才素质结构的多元性和考试方式的多样性,提高人才选拔水平,培养更多综合素质高、发展潜力强的高素质人才。

  “不分文理”主要表现在两个方面:一方面,高中学生参加全国统一高考的语文、数学、外语3门科目考试时不分文理,所有考生的试卷完全一致。另一方面,高中学生可以根据自身兴趣特长和拟报考学校和专业的招生要求,自主选择3门等级考试科目,科目组合的选择权掌握在学生手中,打破了过去只有文科(政治、历史、地理)和理科(物理、化学、生物)两种选择的局面。

  7.“专业(专业类)+学校”的志愿填报和招生录取方式与以往有什么不同?为什么做出这种改变?

  答:自2020年起,夏季高考采用“专业(专业类)+学校”的志愿填报和招生录取方式,这是本次高考综合改革的重要举措,意味着考生可以按照自己的兴趣特长,优先从专业角度选择高校并填报志愿。与以往相比,其优势主要体现在:

  一是能够更好维护考生利益。在考生的选考科目与招生专业(专业类)相符的前提下,考生可以按照自己的专业理想自由选择志愿,最大限度地保障了学生的专业选择权,有利于避免以往被调剂到不喜欢专业的遗憾,有利于学生职业意识的发展,有利于学生个性特长的发挥,有利于学生的成长成才。

  二是能够引领基础教育健康发展。“专业(专业类)+学校”的志愿填报和招生录取方式,能够促使高中更多关注学生的综合素质发展,关注学生学习过程中的兴趣取向和专业志向,促进学生的个性特长发展。

  三是能够促进高校进一步加强专业建设。“专业(专业类)+学校”的招生录取方式,有利于高校录取到具有明确专业志向的学生,但对高校的专业建设和人才培养都提出了更高要求,促进高校进一步加强学科专业建设,提高人才培养质量。

  四是能够强化相关领域人才培养。“专业(专业类)+学校”的志愿填报和招生录取方式,能够吸引更多考生选择自己擅长并心仪的专业,增加其学习动力,有利于人才成长,有利于国家相关领域人才队伍建设。

  8.高中学业水平合格考试不合格考生可以参加高考吗?合格考不合格科目可以选报等级考吗?我省认可外省学业水平等级考试科目成绩吗?

  答:高中阶段学校毕业生或具有同等学力人员均可报名参加高考,包括取得高中阶段学校的毕业证书、结业证书或普通高中教育同等学力认定证明的人员。具有普通高中完整学习经历但学业水平合格考试有不合格科目的学生,可以获得学校颁发的结业证书,以同等学力身份报名参加高考。

  但考生如果参加夏季高考统一考试招生,所选等级考试科目的学业水平合格考试成绩必须达到合格,不合格的科目不得作为等级考试科目。如果考生能够选报的等级考试科目不足3科,则只能参加能够选报的等级考试科目的考试。

  鉴于各省学业水平等级考试选考科目和分值不统一,根据山东省教育厅2016年印发的《山东省普通高中学业水平考试实施方案》,考生在外省取得的学业水平等级考试科目成绩无效,需参加我省组织的等级考试。

  9.学业水平等级考试科目什么时间选报?

  答:2020年4月份,考生须通过高考报名系统对自己的等级考试科目进行选报确认,同时缴纳夏季高考语文、数学、外语笔试等考试费,未在规定时间缴纳考试费的考生将视为自行放弃考试资格。学业水平等级考试科目经选报确认后将不能更改。

  10.2020年夏季高考招生科类及录取批次有变化吗?有什么变化?

  答:有变化。改革前普通高校招生,考生报考科类包括文史类、理工类、艺术文、艺术理、体育类5类,录取批次包括本科提前批、自主招生批、本科普通批、专科提前批、专科普通批等5个批次。

  2020年取消文理分科后,我省招生录取调整为普通类、艺术类和体育类3类。普通类分为提前批、特殊类型批和常规批三个录取批次。艺术类分为本科提前批、本科批和专科批三个录取批次。体育类分为提前批和常规批两个录取批次。

  普通类、艺术类和体育类相同性质的录取批次在同一录取时段内不能兼报。

  11.2020年夏季高考还划定本、专科分数线吗?分数线如何确定?

  答:普通类、体育类不再划分本、专科文化录取控制线,而是采用分段划线、分段填报志愿、分段录取的办法。艺术类仍然按高考文化成绩划定本、专科文化录取控制分数线。

  快收藏!山东2020年新高考录取政策及志愿填报百问百答!

  12.高考改革后特殊类型招生控制线是如何划定的?

  答:为满足教育部高校专项计划等特殊类型招生需要,按照本科招生计划数的1:0.5划定特殊类型招生控制线。

  13.为什么普通类、体育类实施分段划线,不再划定本专科录取控制分数线?

  答:实施分段划线、不再划定本专科录取控制分数线,主要基于以下几点考虑:

  一是“专业(专业类)+学校”志愿模式下,无法简单地面向所有专业(专业类)统一划定一条本科线和专科线。在往年采用以学校为志愿填报单位时,录取也以学校为单位,一个学校只有文理类各一条录取线。改革后,采取“专业(专业类)+学校”志愿填报方式,投档时以专业为投档单位,一条本科或专科分数线将很难涵盖所有的专业录取线。故不采用“一刀切”方式划定一条本科和专科线,而是通过分段方式,柔性地将考生划分为两部分,淡化本专批次界限,给考生更多的选择空间,增加考生的选择权,也可以更好的保证选报人数较少的专业顺利完成招生计划。

  二是确保有序投档录取。分为两段线,让一段线和二段线的考生依次填报志愿,一段线考生首先填报本科志愿,基本使较高分数的部分考生不至于因志愿填报不当而落差太大,即使第一次没有被本科录取也可继续填报剩余本科计划,同时也可避免高水平大学专业间分差过大。

  三是创造条件逐步减少录取批次。这是《国务院关于深化考试招生制度改革的实施意见》明确的导向之一。由截然分开的本科批、专科批,到淡化本专科界限的段线划分,到适当减少录取批次提供经验探索。

  14.2020年夏季高考志愿填报及投档录取有哪些重大变化?

  答:重大的变化主要有以下三点:

  一是普通类、体育类考生不再划分本科、专科批次,均划定一段线、二段线,实行分段依次填报志愿。

  二是普通类、体育类的常规批志愿填报及投档的基本单位由“院校”改变为“专业(专业类)+学校”。原来的模式下考生被投档到院校后,可能被调剂到该院校的其他专业;“专业(专业类)+学校”的模式下,考生直接被投档到了学校的具体专业上,不存在专业调剂。

  三是考生的学业水平等级考试科目必须符合报考高校专业的要求方能填报,例如北京大学的“数学类”专业,选考科目要求为“物理(1门科目考生必须选考方可报考)”,则选考了物理科目的考生才有资格报考。

  15.如何公布高校专业(专业类)招生计划?

  答:我省普通高校招生计划于2020年6月中旬在《山东省普通高校招生填报志愿指南》(《现代教育》6月增刊)上向社会公布。自每次录取结束后,未完成的剩余计划通过我院官方网站公布,考生需登录山东省教育招生考试院网站(http://www.sdzk.cn/),进入“热点查询”栏目查询。

  16.考生在查阅招生计划时还要注意哪些问题?

  答:考生在查阅招生计划时需注意院校(专业)对考生的选考科目要求、学费标准等,同时还需查阅院校招生章程,了解办学地点,特殊院校(专业)对考生性别、外语语种、身体条件和面试等方面的要求。

  考生填报志愿务必以《2020年山东省普通高校招生填报志愿指南》上公布的院校代号为准。

  17.招生院校对选考科目的要求主要是什么,如何查询?

  答:(1)高校依据教育部和我省有关要求,认真研究本校专业人才培养对高中学生学科专业基础的需要,提出本校拟招生专业(专业类)的选考科目要求。选考科目要求分为四种:一是高校专业培养与高中学业水平等级考试某一选考科目关联度高的,应确定为“1门科目,考生必须选考该科目方可报考”;二是高校专业培养与高中学业水平等级考试多个选考科目关联度高的,应确定为“2-3门科目,考生均须选考方可报考”;三是高校专业培养与高中学业水平等级考试多个选考科目有一定关联度的,应确定为“2-3门科目,考生选考其中1门即可报考”;四是高校专业培养对学生学科基础要求相对较宽的,可确定为“不提科目要求”。

  (2)考生可以登录山东省教育招生考试院官方网站(http://www.sdzk.cn)“招考动态”栏目查询高校报送的2020年拟在山东招生专业(专业类)选考科目要求,作为选科的参考。2020年各高校实际招生安排中,部分高校、部分专业的选考科目要求可能会有一定调整变化,具体以2020年公布的招生计划及院校招生章程为准。

  18.高考志愿填报前,考生需要做哪些准备?

  答:(1)仔细查看已公布的高校招生计划。(2)认真研读高校招生章程。(3)理性分析有关招生院校和专业的录取信息。(4)了解我省普通高校招生录取的相关办法和规定,知晓自己所属类别的志愿设置和相应投档录取规则。收集分析多种信息,结合自己的学习兴趣、专业取向和未来发展规划,综合考虑,理性选择。

  19.2020年志愿填报会为考生提供哪些信息,查询渠道分别是什么?

  答:(1)一是2020年普通高校招生计划。普通高校招生专业计划,内容包括院校、专业(专业类)、层次、选考科目要求、计划数、学制、学费参考等。将于2020年6月中旬在《山东省普通高校招生填报志愿指南》(《现代教育》6月增刊)上向社会公布。自每段(次)录取结束后,剩余院校专业招生计划通过我院官方网站(www.sdzk.cn)统一公布。

  二是招生高校的招生章程。认真研读报考院校当年招生章程,其中特别是各专业对考生的要求,如体检、外语语种、单科成绩、综合素质评价等、选考科目要求是否符合报考条件。不符合报考条件的专业一定不要填报,否则一旦投档到某个高校的专业,又不符合高校招生章程的要求就会造成退档。考生可登录高校的官方网站或教育部阳光高考平台查询。

  三是往年的专业录取情况。填报志愿前,山东省教育招生考试院网站将发布前三年各院校专业(分文理)录取平均分、最低分和相应位次(或名次)等信息,供考生做参考。

  四是2020年考生成绩排序信息。对于普通类考生来说,提供“1+6”成绩的有关排序信息,“1”是指2020年高考总成绩,“6”是指等级考试6科中,选考某一科的所有考生总成绩分段表。参加艺术、体育专业考试的,还提供艺术类统考综合成绩分段表、联考综合成绩分段表,艺术类统考专业成绩分段表,体育类综合成绩分段表等,填报志愿前将在山东省教育招生考试院网站公布。

  20.考生填报志愿,如何充分使用上述提供的信息?

  答:考生在查阅上述公开信息时,要科学辩证使用,可以分为2类:

  第1类是必须严格依据的信息,包括招生计划和高校招生章程。招生计划的院校及专业名称、代码、选科要求等信息都是考生填报志愿的直接依据,高校招生章程中对于考生体检、外语语种、单科成绩等的要求也都是严格的。考生必须严格按照这些要求填报志愿。

  第2类是供参考的数据,比如考生的位次信息、往年各专业录取情况。这些信息可以为考生2020年填报志愿提供一些参考。考生可根据自己的位次及往年情况,做一个大致定位。但是也应认识到,往年的录取情况是在文理分科、以院校为单位的投档录取模式下的录取结果,改革后新的录取模式下,发生了较大变化。因此,这些数据不能直接拿来对照选择学校和专业。

  21.志愿填报一般需考虑哪些因素?

  答:志愿填报时,首先应该认真了解新高考招生录取的相关办法和规定,知晓自己所在类别的志愿设置和相应投档录取规则。然后,应结合自己的情况及信息进行综合考虑。基本的考虑包括:

  (1)成绩的高低。这是考生填报志愿的基础因素,直接决定了可选择的院校的层次和专业去向。包括总分、位次、单科成绩等。

  (2)专业及院校选择。原来的以院校为基本单位的录取模式下,对于部分考生,专业、院校的选择有时候是一个不能兼顾的困难选择,专业加学校可以更加精准选择。考生在进行专业类和学校选择时,可以根据自身情况按以下三种思路去考虑:

  一是比较看重选择专业。如果考生有很强的专业偏好,就可以基于相同的专业类选择不同的学校,比如:考生喜欢计算机类专业,可以至少填报48所高校的计算机科学与技术或软件工程专业。

  二是比较看重选择学校。考生根据自己的成绩,如果特别希望能到某几所学校上学,对专业要求不迫切,那就可以基于这几所学校选择尽可能多的专业类,增加被这些学校录取的可能性,比如:考生选择了8所院校,每所院校平均选择了12个专业类。

  三是对学校和专业均没有明显偏好。考生可以兼顾选择不同学校、不同专业的志愿组合。

  总之,不管考生怎样填报志愿,都一定要充分考虑自己的考试成绩,使填报的96个志愿有一定的梯度,增加投档机会。(3)志愿的筛选及排序。选定专业及院校后,要根据本人意愿(如院校性质、地域、喜欢程度等)排序,正式确定志愿,平行志愿的“冲一冲、稳一稳、保一保”的选报志愿办法仍然应该遵循,要将喜欢的专业及院校尽量往前排,最后要填一些录取希望比较大的专业及志愿,志愿的填报适当拉开梯度。

  22.考生如何填报志愿?

  答:填报志愿时,考生首先应对自身情况有较为客观的判断,不能盲目攀高,也不要妄自菲薄,要结合实际,综合分析、科学选择。所选择志愿应该与兴趣爱好、特长优势相符,跟自己性格特点相匹配;应该与自己成绩位次及身体条件相符合;应该与职业生涯规划及就业去向相吻合。

  一是充分了解招生录取政策规定。全面了解国家和省招生政策规定,了解自己所属类别的志愿设置、志愿填报时间、投档录取规则等情况。

  二是理性分析现有数据信息。根据自己的高考成绩和位次,理性参考往年招生录取数据等信息,初步研判报考的高校、专业层次,大致在哪些范围。

  三是综合考虑专业、院校、地域、类别等因素。可首选出考生喜欢、特长或优势的若干个专业,再考虑高校、地域等因素;也可首选出若干所高校,再考虑专业等因素;还可以学校和专业兼顾选择。

  四是认真研读高校招生章程。高校招生章程是高校开展招生工作的主要依据,考生务必仔细研读了解。在研读分析高校招生章程的基础上,优化填报志愿备选名单

  五是筛选形成合理梯度的志愿预填名单。在平行志愿招生批次,要拉开适当的梯度,以增加录取几率。从“冲一冲、稳一稳、保一保”三梯度入手,选择足量的“专业(专业类)+学校”志愿,分别放在“冲一冲”“稳一稳”“保一保”三个梯度。

  六是借助志愿填报辅助系统,使用选考科目、院校地域等筛选功能,提前将志愿选好导出志愿预填表。在填报志愿规定的时间,将志愿预填表导入志愿填报系统即可实现正式填报志愿。

  23.志愿填报采用什么方式?

  答:均实行网上填报志愿的方式,山东省教育招生考试院网站(www.sdzk.cn)为填报志愿的唯一网站。网报志愿后不再进行现场确认志愿信息。

  24.什么是高校招生章程?

  答:高校招生章程是由高校依据《中华人民共和国教育法》、《中华人民共和国高等教育法》和教育部有关规定制订,并经其主管部门依据国家有关法律和招生政策规定进行审核备案后,才可向社会公开发布且不得擅自更改,必须严格执行的有关高校招生信息的主要形式和重要依据。

  招生章程具有很强的规范作用,既是对高校的一种约束,也为考生创造了更加公平、公正、公开的竞争环境。考生在2020年正式填报志愿时,必须仔细查阅所有拟报考院校的招生章程,精准了解各院校专业对体检、外语语种、英语口试、综合素质评价、单科成绩等要求。

  25.高校招生章程包含哪些内容?

  答:高校招生章程通常包括以下内容:院校全称,校址,层次,办学类型,招生计划,各专业对考生外语语种、身体健康状况、选考科目等要求,录取规则,综合素质评价使用办法,学费标准,学生资助政策,联系电话、网址,以及其他须知等。高校有特殊要求的,也会在招生章程中明确。

  26.阅读高校招生章程,重点关注哪些问题?

  答:在阅读高校招生章程时,首先要关注的是院校基本情况,包括它的隶属关系、院校的性质、院校层次、办学规模、收费标准、奖学助学措施、分校和校区设置、毕业证和学位证书的印章等情况。还要精准了解高校专业的报考要求,尤其是对选考科目、单科成绩、体检、男女生录取比例等有明确要求的专业。这些信息可以帮助你了解是否符合专业报考条件。不符合的,一定要规避填报。

  考生还要重点关注“专业录取规则”。专业录取原则主要分“专业优先、分数优先和专业级差”这三种方式,院校具体采用哪种方式,一般会在招生章程当中明确规定。

  27.在哪里查阅高校招生章程?

  答:主要有两种途径:一是中国高等教育学生信息网的“阳光高考”招生信息发布及管理平(http://gaokao.chsi.com.cn);二是各高校官方网站相关招生栏目。

  28.怎样理解考生位次?

  答:考生位次,就是考生高考成绩的全省排位,是新高考分段填报志愿、分段投档录取的核心依据。在选考科目符合要求的前提下,位次在前的考生先投档。

  29.2020年夏季高考中的考生位次和原高考中的位次有什么区别?

  答:新高考由于考生选考科目不同,高校对选考科目的要求也不同,实际上已无传统意义上的位次。

  2020年夏季高考取消文理分科,招生录取调整为普通类、艺术类和体育类3类,考生位次是对所有参与编场考生总成绩进行统排的位次,不再分文理进行单独排位次。

  30.考生在参考往年位次时应注意什么?

  答:考生在填报志愿时,可分析对照欲报院校往年招生专业录取投档情况,参照分析往年的投档位次、录取专业平均分、最低分,以及2020年考生高考成绩位次及高考成绩总分一分一段表等信息。考生可根据自己的位次,参考往年的录取情况,做一个大致定位。但是也应认识到,往年的录取情况是在文理分科、以院校为单位的投档录取模式下的录取结果,改革后新的录取模式下,发生了根本性变化。2020年高考取消了文理分科,单纯用考生高考成绩位次对应往年的专业录取位次,存在很大的不确定性,所以考生应理性参考往年的录取数据信息,只能做为参考。

  31.什么是平行志愿?

  答:平行志愿是指高校招生同一类别、同一投档批次中若干具有相对平行关系的志愿。平行志愿投档原则是“分数优先、遵循志愿”,先从最高分考生开始,依次检索和投档,当轮到检索某一考生时,遵循该考生所填报的志愿顺序检索,当符合投档条件时即被投档。

  32.什么是专业(专业类)平行志愿?

  答:专业(专业类)平行志愿,是新高考招生同一类别、同一批次中若干具有相对平行关系的专业(专业类)志愿,以一所院校的一个专业(专业类)为志愿单位,按照“分数优先、遵循志愿”进行投档。不同于以往以院校为志愿单位投档的院校平行志愿,专业平行志愿投档时,直接投档到某院校某专业(专业类),不存在专业服从调剂,考生也不用担心被调剂到自己不喜欢的专业。

  33.为什么实行专业(专业类)平行志愿?

  答:从院校平行志愿到专业(专业类)平行志愿,体现了以考生为本的招生录取原则。一是可解决长期以来一直困扰考生不能录取到自己喜欢专业的纠结问题,扩大考生在录取环节的选择权,让考生“录其所愿”;二是有利于推动高校优化专业结构、加强专业内涵建设、办出专业特色,有利于改变高等院校专业设置的同质化现象;三是在采用“专业(专业类)+学校”的情况下,新高考实行选考后,各专业对学生选考科目的要求不一致,以学校为单位的传统投档模式实际已无法实施。

  34.考生如何理解“专业(专业类)+学校”的志愿模式变化?

  答:我省将在普通类的常规批、艺术类本科批的统考和联考专业、体育类的常规批,实行“专业(专业类)+学校”的平行志愿,与原来以学校为单位的志愿模式发生了变化。考生填报志愿也会发生变化。

  第一,填报的基本单位发生了变化。以前的模式下,主要是以学校为单位,然后在这个学校的范围内选定若干招生专业,学校是根本和基础。新的模式下,考生可以具体到某个学校的某个专业,就是以专业(专业类)+学校为单位,选择更加精准,突破了学校的限制,更加突出了专业的重要性,专业是关键和基础。

  第二,填报的个数发生了变化。志愿单位的改变直接带来了数量的变化,1个“专业(专业类)+学校”就是1个志愿,占据的志愿数量更多了。比如原来的模式下同时报考北京大学的数学、物理、化学3个专业,只需要填报在北京大学1个单位下,新的模式下则需要填报数学+北京大学,物理+北京大学,化学+北京大学3个志愿。

  第三,增加了选考科目要求。考生选报专业的时候,以前查看报考指南的时候,在同一个科类里,除有特殊要求外,考生基本可以填报所有专业。但在新的模式下,考生还需要关注每个专业的选科要求,看自己是否符合。

  第四,取消了“因不服从调剂而退档”。以前的志愿模式下,部分考生因不服从院校的专业调剂,而被投档院校退档。“专业(专业类)+学校”取消了专业调剂,考生不必担心被调剂到不喜欢的专业了,考生也因此不会存在“因不服从专业调剂而退档”。

  35.专业(专业类)平行志愿投档后有退档风险吗?

  答:有退档风险。考生的体检、单科成绩、外语语种、英语口试、综合素质评价等因素不符合高校要求的,都有可能造成退档,这些因素由高校根据招生需要自主设定,并在高校招生章程中公布。考生一旦投档到某个高校的专业,又不符合高校招生章程的要求就会造成退档。因此考生在填报志愿前一定要认真查看高校招生章程,防止因误报而被退档,从而失去这一次录取的机会。

  36.每次专业(专业类)平行志愿有几次投档机会?考生投档后又被退档,能再补投到后面的专业(专业类)平行志愿吗?

  答:专业平行志愿均实行一轮投档,考生只有一次投档机会,一旦被投档到其中一个专业志愿,其余专业志愿即失效。

  即使考生被投档的专业退档,也不会再参与后面志愿的投档,需要在下一次重新填报志愿。

  37.实行平行志愿的专业,高考总成绩相同时,如何确定投档顺序?

  答:各类各批次实行平行志愿的专业,考生高考总成绩相同时,依次按语文数学总成绩,语文或数学单科最高成绩、外语单科成绩、等级考试选考科目单科最高成绩、等级考试选考科目单科次高成绩由高到低顺序投档;如仍相同,则比较考生志愿顺序,顺序在前者优先投档。志愿顺序相同的同分同位次考生全部投档。

  38.夏季高考有哪些照顾投档规定?

  答:以2019年为例,夏季高考照顾投档规定分为三类。

  第一类:录取时可以享受增加分数或降低分数投档照顾,包含下列考生:①烈士子女,其高考成绩总分低于高校调档分数线20分以内的,可以向高校投档,由高校审查决定是否录取。②自主就业的退役士兵,可在其高考成绩总分的基础上增加10分投档,由高校审查决定是否录取。③在服役期间荣立二等功以上或被战区(原大军区)以上单位授予荣誉称号的退役军人,可在其统考成绩总分的基础上增加20分投档,由高校审查决定是否录取。④归侨、华侨子女、归侨子女和台湾省籍考生,其高考成绩总分低于高校调档分数线10分之内的,可以向高校投档,由高校审查决定是否录取。

  说明:同一考生若符合上述多项增加分数或降低分数要求投档条件的,只能取其中最高一项分值加分或降分,不可重复计算。

  第二类:考生在与其他考生同等条件下,高校应优先录取。包含下列考生:①退出部队现役的;残疾人民警察。②平时荣获二等功或者战时荣获三等功以上奖励军人的子女,一至四级残疾军人的子女,因公牺牲军人的子女。③驻国家确定的三类以上艰苦边远地区和西藏自治区,解放军总部划定的二类以上岛屿工作累计满20年军人的子女,在国家确定的四类以上艰苦边远地区或者解放军总部划定的特类岛屿工作累计满10年军人的子女,在飞或停飞不满1年或达到飞行最高年限空勤军人的子女,从事舰艇工作满20年军人的子女,在航天和涉核岗位工作累计满15年军人的子女,参加全国统考录取并达到有关高校投档线的。④经共青团中央青年志愿者守信联合激励系统认定,获得5A级青年志愿者的,在与其他考生同等条件下优先录取。

  第三类:公安烈士、公安英模和因公牺牲、一级至四级因公伤残公安民警子女报考高校,按照公安部、教育部《关于进一步加强和改进公安英烈和因公牺牲伤残公安民警子女教育优待工作的通知》(公政治〔2018〕27号)的有关规定执行。国家综合性消防救援队伍人员及其子女报考高校,按照应急管理部、教育部《关于做好国家综合性消防救援队伍人员及其子女教育优待工作的通知》(应急〔2019〕37号)的有关规定执行。

  39.本科高校综合评价招生的考生综合成绩是怎样确定的?如何填报志愿和录取?

  答:考生综合成绩由3门统一高考科目(含语文、数学、外语)成绩、3门普通高中学业水平等级考试科目成绩、高校考核成绩和考生综合素质评价成绩按一定比例计算形成。招生院校按照招生章程,依据考生综合成绩择优录取。

  本科综合评价招生在普通类提前批招生。安排两次志愿填报,均实行以学校为单位的志愿填报模式。

  省教育招生考试院根据试点高校入围考生名单、考生志愿及该校录取最低控制分数线,分试点高校一次性全部投档,由试点高校根据相关招生计划及考生综合成绩,从高分到低分择优确定预录取名单,并按规定程序办理录取手续。录取最低控制分数线按高考成绩由试点高校自行确定,但不得低于我省普通类一段线。

  40.我省农村和贫困学生专项计划有几种形式,报考条件是什么?

  答:我省农村专项计划有三种形式:高校专项计划、地方专项计划和高职院校专项计划。

  快收藏!山东2020年新高考录取政策及志愿填报百问百答!

  41.公费生、委托师范生有哪几种类型?报考条件和优惠政策有哪些?

  答:我省公费生包括公费师范生、公费医学生、公费农科生三种类型。其中公费师范生、公费农科生招生层次为本科,公费医学生招生层次包括本科和专科。市级政府委托高等院校培养师范生简称委培师范生,招生层次为本科。

  报考条件:符合以下条件的山东高中阶段学校学籍毕业生均可报名参加公费生、委培师范生招生:①热爱所报考专业及将来从事职业,品行良好,遵纪守法。②通过山东省普通高等学校招生报名且夏季高考成绩不低于我省规定的最低录取控制线。③自愿承诺签订并履行公费生、委培师范生协议,其中公费师范生、医学生要保证毕业后在定向就业单位工作不少于6年(其中公费本科医学生不含住院医师规范化培训时间、公费专科医学生不含参加2年助理全科医生培训时间),公费农科生要保证毕业后在定向就业单位工作不少于5年。④身体健康,报考公费师范生、医学生、委培师范生要具备认定教师资格或医师资格的身体条件等。⑤报考委培师范生还须经过委托培养市有关部门面试,且面试结论为“通过”。

  优惠政策:公费生在校学习期间免除学费、住宿费,并给予一定的生活补助。所需经费由省财政按每生每年10000元的标准拨付高校。其中生活补助经费标准为每生每年4000元,学校按每人每月(共10个月,寒暑假除外)400元标准足额发放。根据经济发展水平和财力状况,逐步提高经费拨付标准和生活补助标准。

  公费生应按协议就业,由相关部门根据协议规定落实工作岗位,有编有岗,违约者需承担相应责任。委培师范生顺利毕业并取得教师资格证的,由委托培养市安排工作,有编有岗。

  42.哪些考生具有保送资格,通过什么方式可以获得保送入学资格?

  答:(1)中学生学科奥林匹克竞赛国家集训队成员、济南外国语中学推荐优秀学生、公安英烈子女、退役运动员等4类人员具有保送资格。

  (2)中学生学科奥林匹克竞赛国家集训队成员,经所报考高校测试后决定是否具有保送资格。

  济南外国语学校推荐的优秀学生可以保送,保送人数不得超过教育部规定的名额,所推荐的学生只可保送高校的外国语言文学类专业。

  符合教育部、国家体育总局等印发的《关于进一步做好退役运动员就业安置工作的意见》和《体育总局科教司关于做好2020年优秀运动员免试进入高等学校学习有关事宜的通知》规定的运动员,经体育总局资格审核并报教育部备案后,可免试进入高校学习。

  符合公安部、教育部《关于进一步加强和改进公安英烈和因公牺牲伤残公安民警子女教育优待工作的通知》(公政治〔2018〕27号)有关条款的公安烈士、公安英模和一级至四级因公伤残公安民警子女,志愿献身公安事业的,可保送至公安院校学习深造。

  43.空乘类专业是否属于艺术类专业?所有的空乘类专业都需要参加学校专业测试(面试)吗?

  答:空乘专业是普通类专业,不属于艺术类专业。不是所有高校的空乘专业都需要专业测试(面试),具体要求请考生查阅高校招生章程或详询学校。高校明确要求空乘专业测试的,专业测试(面试)合格考生方可报考。

  44.高水平艺术团、高水平运动队的招生条件是什么?如何填报志愿?

  答:(1)高水平艺术团招生是高校为了活跃校园文化,提升学生艺术素质水平,通过高考招收的有艺术特长的考生。考生须符合普通高校报名的基本条件和各项要求,具有一定的艺术特长,在参加招生高校高水平艺术团招生专业测试合格并在教育部“阳光高考”平台公示后,方具备报考高水平艺术团资格。

  取得招生高校高水平艺术团招生资格的考生须参加我省2020年夏季高考并在特殊类型批填报志愿。录取时根据教育部“阳光高考”平台公示的合格名单和考生填报的志愿向招生高校投放档案,由招生高校审查决定是否录取。

  (2)高水平运动队招生是指经过教育部批准的招生高校根据本校高水平运动队项目的建设需要,推进素质教育,从参加全国统考的学生中特招有体育项目特长且又符合高等学校年度招生工作规定的学生。

  符合下列条件之一者,可报名参加高水平运动员考试:①获得国家二级运动员(含)以上证书且高中阶段在省级(含)以上比赛中获得集体项目前六名的主力队员或个人项目前三名者;②获得国家一级运动员(含)以上证书者,或近3年内在全国(或国际)集体项目比赛中获得前八名的主力队员。

  考生须符合所报高校的相关招生规定,考生所持本人运动员技术等级证书中的运动项目应与报考高校的运动项目一致(原则上运动小项也应对应一致,田径项目须严格对应)。

  高水平运动员单设志愿,设1个高校志愿,不设专业志愿。考生只能填报取得教育部“阳光高考”平台公示合格资格的高校,同时取得多个高校资格的也只能填报1个高校志愿。参加招生院校文化单独考试且经教育部“阳光高考”平台公示合格的高水平运动员考生单独办理录取手续,不需要再填报高水平运动员志愿。

  45.高水平运动队招生与体育类招生的区别是什么?

  答:(1)报考科类不同

  高水平运动队考生科类为普通类,考生录取到高校后就读于普通类专业,在学习本专业的同时利用业余时间参加学校的体育训练。体育类考生的报考专业类别为体育类专业,录取到高校后就读于体育教育、社会体育指导与管理、休闲体育等体育类专业。

  (2)报考条件不同

  报考高水平运动队,对考生取得运动员等级证书的时间、级别以及体育比赛的等级和获奖名次都有要求。

  体育类考生的报考条件为:符合普通高校招生报考条件,具有一定体育专长者,参加山东省体育类专业统一考试合格。

  (3)专业考试内容、时间和形式不同

  在考试内容方面,高水平运动队着重考查考生体育专项能力;体育专业统考则兼顾考生的身体基本素质和体育专项素质的考查。

  高水平运动队的测试时间和形式为:根据教育部规定,专项测试采取全国统考、高校联考和高校校考相结合的组织方式。

  体育类考生须参加体育专业省级统一考试,考试时间安排在2020年4月份。

  (4)录取政策不同

  高水平运动队的录取政策为:①试点高校面向一级运动员等组织的部分运动员单独招生工作,文化课考试与运动训练专业单独招生文化课考试统一组织。高校录取此类考生的文化课最低线不得低于运动训练专业统一划定的文化课最低线。拟录取考生名单经教育部和省教育招生考试院审核、公示无异议后办理录取手续。

  ②不作为试点高校单独招收运动员的考生须选报夏季高考普通类,并按科目要求参加夏季高考和高中学业水平等级考试。高校录取此类考生文化统考成绩达到一段线或一段线的65%。文化成绩达到教育部“阳光高考”平台公示的志愿高校优惠合格分数线,根据考生志愿,全部投档,由高校审核录取。

  体育类考生的录取政策为:在专业成绩合格生源范围内按综合分数划线。综合分数按照专业成绩占70%、文化成绩占30%的办法计算。根据考生综合成绩,按照体育类本科招生计划数的1:1.2划定体育类一段线,线上考生首先填报本科志愿并参与一段录取;按照体育类本、专科招生计划总数划定体育类二段线,作为考生填报本、专科志愿并参与二段录取的最低控制线。遵循考生志愿,依据考生综合分数,按专业招生计划的1:1投档,由高校审核录取。

  46.什么是独立学院?独立学院的毕业证书是普通本科的毕业证书吗?

  答:独立学院是由普通本科高校(申请者)与社会力量(合作者,包括企业、事业单位,社会团体或个人和其他有合作能力的机构)合作举办的进行本科层次教育的高等教育机构。国家规定,申请者要对独立学院的教学和管理负责,并保证办学质量;合作者要负责提供独立学院办学所需的各项条件和设施,参与学院的管理、监督和领导。独立学院应具有独立法人资格,独立的校园校舍,独立进行教学和财产管理、招生和颁发毕业证书。由于独立学院属于本科层次,所以由教育部负责审批。凡未经教育部审批的,国家均不承认其学历。教育部审批的独立学院名单都在教育部网站上予以公布,可到下面网页查询:http://www.moe.gov.cn/edoas/website18/67/info7067.htm。

  独立学院与其它普通高等学校一样,都是国家承认的具有高等学历教育招生资格的普通高等学校。除学费标准一般略高于其它普通高校外,在校待遇、毕业生就业政策等都相同。

  47.什么是“双一流”?我省有哪些高校专业入选“双一流”?

  答: 建设世界一流大学和一流学科,简称“双一流”。这是我国高等教育领域继“211工程”、“985工程”之后的又一国家战略。教育部、财政部、国家发展改革委《关于公布世界一流大学和一流学科建设高校及建设学科名单的通知》,公布首批双一流建设高校共137所,其中一流大学建设高校42所(A类36所,B类6所),一流学科建设高校95所;“双一流”建设学科共450余个。

  在首批公布的“双一流”名单中,我省山东大学、中国海洋大学入选世界一流大学建设高校(A类),中国石油大学(华东)入选一流学科建设高校。山东大学的数学和化学专业,中国海洋大学的海洋科学专业和水产专业,以及中国石油大学(华东)的石油与天然气工程专业和地质资源与地质工程专业等6个学科入选一流学科建设名单。

  48.考生在高考中有违规行为会受到什么处理?有什么严重后果?

  答:在国家教育考试中有违纪作弊行为的考生,将按照《中华人民共和国教育法》、《国家教育考试违规处理办法》《普通高等学校招生违规行为处理暂行办法》所确定的程序和规定,给予严肃处理,视情节轻重给予其“取消该科考试成绩”“报名所参加考试的各阶段、各科考试成绩无效”“3年内暂停参加各类国家教育考试”等相应处理。涉嫌犯罪的,移送司法机关追究刑事责任。

  对在高考(包括教育部授权省级招生考试机构和高校组织自主招生考核,艺术、体育等专业测试,保送生综合考核,高职专业分类考试等)中违反考试规定认定为考试作弊的考生,将给予其“报名所参加考试的各阶段、各科考试成绩无效”处理。这意味着艺术类统考、艺术类校考、体育类专业测试中作弊考生,其高考文化课成绩也无效,考生将无法参与高考投档录取。

  对在高考中违反考试规定作弊的考生,省教育招生考试院将按规定上报作弊考生信息,记入国家教育考试诚信档案。如果考生涉嫌“为他人实施前款犯罪提供作弊器材或者其他帮助的”、“为实施考试作弊行为,向他人非法出售或者提供第一款规定的考试的试题、答案的”、“代替他人或者让他人代替自己参加考试的”等情形的,除受到教育行政部门或教育考试机构给予的相应处理外,还将追究其刑事责任。

  广大考生应知晓并自觉遵守有关考试纪律和考试规则要求,清楚地认识到考试违规所产生的严重后果和危害,做到诚信应考,拒绝和抵制考试违规作弊行为。

  二、夏季高考普通类志愿填报及投档录取

  49.普通类分几个批次?每个批次有哪些类型的招生?

  答:

  快收藏!山东2020年新高考录取政策及志愿填报百问百答!

  50.普通类的一段线、二段线、特殊类型招生控制线,线上考生获得什么志愿填报资格?

  答:

  快收藏!山东2020年新高考录取政策及志愿填报百问百答!

  51.普通类提前批志愿怎样设置?如何投档录取?

  答:鉴于学校和专业对考生资格的特殊要求,提前批安排两次志愿填报,均实行以学校为单位的志愿模式,不实行平行志愿。

  快收藏!山东2020年新高考录取政策及志愿填报百问百答!

  综上,提前批的志愿设置与往年模式基本保持不变,仍然以院校为志愿填报单位,第1次志愿考生只能填报1个院校,变化之处主要在于考生在院校内填报的专业志愿也必须满足高校专业的选科要求,另外第2次志愿考生可填报4个顺序志愿,主要考虑尽量减少院校调剂,满足考生志愿。投档办法与往年提前批的办法基本保持不变。

  52.普通类特殊类型批志愿怎样设置?如何投档录取?

  答:

  快收藏!山东2020年新高考录取政策及志愿填报百问百答!

  53.普通类常规批志愿怎样设置?如何投档录取?

  答:

  快收藏!山东2020年新高考录取政策及志愿填报百问百答!

  54.普通类平行志愿填报及录取流程是怎样的?普通类专业平行志愿的投档比例是多少?

  答:实行分段填报志愿、分段投档录取。一段线上考生先填报本科志愿,随即投档录取;剩余计划重新公布,二段线上考生(含未被录取的一段线考生)填报本、专科志愿,再组织投档录取。

  普通类专业平行志愿的投档比例为1:1。以考生符合所填报志愿的选考科目范围为前提,根据考生高考总分,实行专业平行志愿投档,直接投到考生所填报的具体院校的具体专业(专业类)。

  55.普通类96个专业平行志愿有无先后之分?

  答:对院校专业来说,没有先后之分。不管是第1个还是第96个志愿填报的,一旦投到该院校专业,系统显示的志愿均为一志愿。

  对考生来说,有先后之分。专业平行志愿投档依据考生位次、志愿顺序进行。计算机对考生所填报的96个志愿依次进行检索,先检索第1志愿,符合条件就投档,不符合条件立即检索第2志愿,依此类推。一旦检索到符合条件的志愿并投档,后续志愿立即同时失效。96个志愿中即使有多个符合条件的志愿,也只有一次投档机会,只投档到排在最前面的那个符合条件的志愿。所以对考生来说,精心安排志愿次序非常重要。

  56.此前已被录取的考生,还有机会参加后续的院校专业录取吗?

  答:已被录取的考生,不再参加后续志愿投档和录取。未录取的考生不影响后续志愿投档和录取。

  三、夏季高考艺术类志愿填报及投档录取

  57.艺术类分几个批次?每个批次有哪些类型的招生?

  答:艺术类分为本科提前批、本科普通批、专科批三个录取批次,录取工作按三个批次依次进行。

  快收藏!山东2020年新高考录取政策及志愿填报百问百答!

  58.艺术类本科提前批志愿怎样设置?如何投档录取?

  答:

  快收藏!山东2020年新高考录取政策及志愿填报百问百答!

  59.艺术类本科批志愿怎样设置?如何投档录取?

  答:

  快收藏!山东2020年新高考录取政策及志愿填报百问百答!

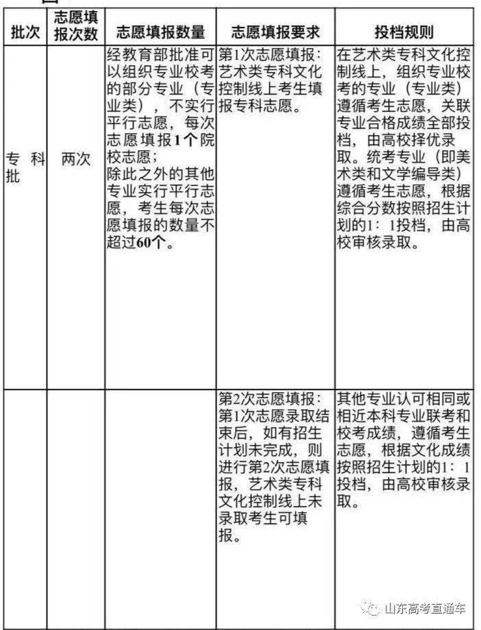
  60.艺术类专科批志愿怎样设置?如何投档录取?

  答:

  快收藏!山东2020年新高考录取政策及志愿填报百问百答!

  61.艺术类统考及部分联考专业投档时如何排序?音乐类、舞蹈类联考专业投档时如何排序?

  答:

  快收藏!山东2020年新高考录取政策及志愿填报百问百答!

  62.艺术类统考、联考专业综合分数如何计算?

  答:

  快收藏!山东2020年新高考录取政策及志愿填报百问百答!

  注:公式中的“750”是高考文化成绩满分分值,“300”是美术类和文学编导类统考成绩满分分值,“200”是播音主持类联考成绩满分分值,“100”是书法类联考成绩满分分值。

  63.山东省艺术类招生专业划分为几个专业类别?

  答:根据艺术类专业的不同属性,山东省将招生专业划分为美术类、文学编导类、音乐类、舞蹈类、播音主持类、摄影类、影视戏剧表演类、服装表演(模特)类、书法类、其他类共10个专业类别。“其他类”仅限独立设置本科艺术院校个别无法对应另外9个类别的专业使用,须相关高校与山东省教育招生考试院协商一致后向社会公布。

  64.艺术类考生专业省统考或校考成绩不合格,能转普通类录取吗?

  答:我省艺术类考生系统默认兼报普通类,因此无论专业成绩或省统考成绩是否合格,只要高考成绩达到普通类相应分段线,均能转报普通类志愿。但在相同志愿时间段内不得兼报。

  65.美术类、文学编导类考生艺术统考不合格,可以参加学校专业测试吗?

  答:不可以。未达到山东省2020年美术类专业、文学编导类专业统考本科合格线的考生,没有资格参加高校组织的美术类、文学编导类本科专业校考。考生即使报名参加了校考,也不能参加后续投档录取。

  66.美术类、文学编导类统考合格考生,可以填报哪些院校志愿?

  答:艺术类统考合格考生既可填报使用艺术统考成绩的院校相关专业,也可以填报其所取得校考合格证的院校相关专业。

  67.非统考类专业考生可以填报哪些院校志愿?

  答:非统考类专业考生既可填报取得联考合格证的院校相关专业,也可填报取得校考合格证的院校相关专业,还可以填报“认可联考相同专业合格证”或“认可其他校考相同专业合格证”的院校相关专业,且考生所取得的合格证专业名称必须与所报考的专业名称完全一致(含招考方向的专业,是否要求招考方向也完全一致,由高校在招生简章详细说明。)

  68.艺术类专业合格考生是否可以兼报普通类志愿?

  答:取得艺术类专业合格证的考生在同一批次内,可选择填报艺术类志愿或普通类志愿,且只能选择其中一类填报;但普通类考生不能填报艺术类志愿。

  四、夏季高考体育类志愿填报及投档录取

  69.体育类分几个批次?每个批次有哪些类型的招生?

  答:

  快收藏!山东2020年新高考录取政策及志愿填报百问百答!

  70.体育类提前批志愿怎样设置?如何投档录取?

  答:

  快收藏!山东2020年新高考录取政策及志愿填报百问百答!

  71.体育类常规批志愿怎样设置?如何投档录取?

  答:

  快收藏!山东2020年新高考录取政策及志愿填报百问百答!

  72.体育类专业合格考生是否可以兼报普通类志愿?

  答:体育类合格考生在同一批次内,可选择填报体育类志愿或普通类志愿,且只能选择其中一类填报;但普通类考生不能填报体育类志愿。

  五、春季高考

  73.春季高考统一考试招生分为哪些专业类别?

  答:春季高考统一考试招生分为18个专业类别,分别为农林果蔬、畜牧养殖、土建、机械、机电一体化、电子电工、化工、服装、汽车、信息技术、医药、护理、财经、商贸、烹饪、旅游服务、文秘服务、学前教育。

  74.春季高考考试科目有哪些,总成绩如何组成?

  答:

  快收藏!山东2020年新高考录取政策及志愿填报百问百答!

  注:只报考“3+4”转段考生的文化基础考试科目为春季高考统一考试招生的语文、数学、英语三科;兼报“3+4”转段和春季高考的考生除参加上述三科考试外,还要参加所选报春季高考统一考试招生专业类别的专业知识考试和技能测试。

  75.春季高考技能考试测试部分如何组织?

  答:技能测试分大类进行,共18个大类。按照方便组织、相对集中、就近考试的原则,由28所高职院校承担。报考人数较多的考试需要几所学校共同完成。考试时间一般在3月中旬。省教育招生考试院分大类统一制定考试方案,统一命题。各大类的考试方案分别将由主考学校提前公布,便于考生了解及适应。各大类考试形式不尽相同,有实操、笔试、线上电脑考试等,实行模块化考试,考试成绩由主考学校公布。

  76.春季高考招生录取分数线如何划定?

  答:本科普通批。分2次划定文化录取控制分数线,第1次,分专业类别根据招生计划数与考生成绩,按招生计划1:1.1的比例划定;第2次,在考生填报第二次征集志愿之后,在有效生源范围内(含服从调剂考生),分专业类别根据征集计划数与考生成绩,按招生计划1:1的比例划定。

  分专业类别根据招生计划数与考生成绩,在有效生源范围内按招生计划1:1.3的比例一次性划定;高职院校专项计划根据招生计划、生源情况及考生成绩单独划定文化录取分数线;技能拔尖人才未达到本科线考生可填报专科志愿并录取。

  77.春季高考考生可以跨专业类别填报志愿吗?

  答:考生志愿填报的专业类别须与考生报名和考试的专业类别一致,不能跨专业类别填报志愿。

  78.哪些考生可以报考春季高考本科提前批?

  答:仅限经省教育招生考试院网站公示的技能拔尖人才填报春季高考提前批。

  79.春季高考本科普通批志愿如何设置?

  答:本科普通批。设置首次志愿、2次征集志愿和高校服从调剂志愿,高校服从调剂志愿在第二次征集志愿时填报。首次志愿和2次征集志愿均为专业类别内平行志愿模式,首次志愿和第1次征集志愿可填报12个高校志愿,第2次征集志愿可填报10个高校志愿,每个高校志愿可填报4个专业及1个专业服从调剂志愿。

  80.春季高考专科(高职)批志愿如何设置?

  答:设置首次志愿、1次征集志愿和高校服从调剂志愿,高校服从调剂志愿在征集志愿时填报。首次志愿和征集志愿均为专业类别内平行志愿模式,每次可填报12个高校志愿,每个高校志愿可填报4个专业及1个专业服从调剂志愿。技能拔尖人才未达到本科控制分数线的可以填报专科(高职)普通批志愿。

  81.高职(专科)单独招生如何组织考试和录取?

  答:招生对象:我省高职(专科)单独考试招生主要面向中等职业学校(含职业中专、职业高中、普通中专、成人中专、技工学校)学生开展,普通高中往届毕业生及具有同等学力人员也可以报考。

  考试和录取:高职(专科)单独考试招生由招生院校负责组织管理、命题、考试、阅卷和统分。招生院校的考核包括文化素质考试和专业技能测试。文化素质考试由各招生院校独立或联合组织,专业技能测试以招生院校为单位组织。

  考生综合成绩由招生院校依据考生的文化素质考试成绩和专业技能测试成绩按一定比例计算形成,招生院校按照招生章程,依据考生综合成绩,参考综合素质评价择优录取,其中运动专长考生和退役军人考生单列计划、单独录取。

  82.高职(专科)综合评价招生如何组织考试和录取?

  答:招生对象:我省高职(专科)综合评价招生主要面向普通高中应届毕业生或结业生开展。

  考试和录取:高职(专科)综合评价招生由招生院校负责组织管理、命题、考试、阅卷和统分。招生院校的考核包括考生的综合素质评价和职业适应性测试。

  综合素质评价。招生院校组织有关专家、教师等专业人员,按照考生高中阶段综合素质评价体系和办法,对考生的高中阶段学生综合素质档案材料进行研究分析,采取集体评议等方式对考生综合素质情况做出客观评价并赋予一定分值。

  职业适应性测试。重点考核考生的综合能力和职业潜质等。综合能力重点考察考生的道德品质、交流与合作能力、解决问题能力和创新能力等;职业潜质重点考察考生对专业的了解程度、兴趣爱好、职业价值观、职业性格与报考专业(职业)的匹配程度,以及学生学习及将来从事某专业(职业)所应具备的潜能。

  考生综合成绩由招生院校依据考生的普通高中学业水平合格考试成绩和高校考核成绩(含综合素质评价和职业适应性测试成绩)按一定比例计算形成,招生院校按照招生章程,依据考生综合成绩择优录取。

  83.被高职(专科)单独招生和综合评价招生录取后还能参加春季高考统一考试和夏季高考吗?

  答:凡被综合评价招生、单独招生录取的考生(含运动专长考生和退役士兵考生)不再参加春季、夏季普通高校招生统一考试及录取。

  84.夏季高考和春季高考可以兼报吗?兼报的如何录取?

  答:符合报名条件的考生可以兼报夏季高考和春季高考。

  兼报考生符合录取条件的,可以被春季高考和夏季高考同时录取。被春季高考和夏季高考双录取的考生必须在规定时间内确认就读学校,否则视为放弃当年高考录取资格。

  六、网上填报志愿注意事项

  85.网上填报志愿的基本步骤和程序怎样?

  答:考生在规定时间内登录山东省教育招生考试院网站(www.sdzk.cn),凭本人身份证号和短信密码,登录“山东省普通高校招生考试信息平台”进行志愿填报,根据系统显示的页面,输入选择的院校和专业志愿(或直接导入志愿预填表),确认无误后提交。

  86.考生网上填报志愿时需要注意哪些事项?

  答:(1)认真做好填报志愿的准备工作,慎重考虑并准确填报志愿预填表。考生可运用“志愿辅助系统”生成志愿预填表。

  (2)考生须妥善保管志愿填报密码和手机短信密码,在网上准确填报志愿信息,并对其真实性和准确性负责。

  (3)考生网上填报志愿完毕后一定要及时提交,只有提交后系统才会保留考生的志愿信息。

  (4)考生尽早上网填报并提交,避免集中在截止时间临近前填报,特别是网络条件较差的地区要避免高峰期上网填报,防止在填报结束前网络拥堵不能登录填报网站。填报志愿截止时间一到,系统将关闭,考生将不能上网填报。

  (5)考生要及时查询本人的录取信息,未被录取且符合相应批次填报志愿条件的考生应及时按规定的时间上网填报志愿。

  87.网报志愿时需要关注哪些重要提醒?网报志愿系统中有哪些服务方便考生的举措?

  答:网报志愿时,涉及志愿填报帮助和提醒的文字提示,会在以下页面出现:登录时,首页面,选择批次填报时,志愿提交时,退出系统时等。考生应认真查阅提醒内容。

  系统为考生选报志愿提供这些便利:自动过滤只显示符合本人选考科目的专业;只显示本人本阶段能够填报的类型批次;以不同的方式区分本、专科专业等。各平行投档的志愿可以逐个输入,也能一键导入。

  88.考生是否需要现场签字确认网上填报的志愿信息?

  答:考生不需要现场签字确认志愿信息。考生须妥善保管好密码等个人信息,不要随意委托他人填报志愿,对自己所填报志愿信息的真实性和安全性负责。

  89.怎样生成志愿预填表?

  答:考生可登录山东省教育招生考试院网(www.sdzk.cn)进入“山东省普通高等学校招生考试信息平台”,在“志愿辅助系统”模块中,通过条件筛选,选择符合本人填报的院校专业志愿,选定后点击提交按钮,可生成本次考生志愿预填表,该志愿预填表信息同时发送至考生高考专属服务邮箱(电子邮箱地址:http://mail.ktb.cc/,用户名:14位考生号@ktb.cc),供考生查看。

  90.采用一键导入的方式填报志愿可以进行修改吗?

  答:可以修改。一键导入的方式填报志愿和逐个输入志愿的方式一样,均可进行删除、新增、调整(改变志愿号)等操作。

  91.不同类别、批次的平行志愿预填表如何区分?

  答:系统里保存的平行志愿预填表的名称能明显区分。显示的名称中已包含录取类别、批次、选考科目要求以及艺术类专业类别等信息。请考生们仔细查看、注意区分。

  92.志愿填报具体操作时,需注意什么?

  答:在志愿填报截止时间前,考生可多次登录系统,在规定次数内允许考生志愿修改和提交,系统始终以其网上最后一次修改确定并成功提交的志愿为准。建议考生尽量提前进行志愿填报,务必不要拖到临近截止时间再提交,以免因停电、计算机损坏、网络繁忙无法登录等意外情况而无法提交,给自己造成不可挽回的损失。在所有志愿填报完成后,一定要做一次全面检查,确保志愿合理定位、排序,并符合自己的真实意愿。

  93.志愿填报时间截止后还可以补报志愿吗?

  答:不接受任何补报志愿。只能在本段(次)录取结束后,再参加下段(次)志愿填报和录取。

  94.为什么有的考生分数上了所填专业分数线却没有被投档?

  答:根据新高考录取方案,专业平行志愿投档比例为1:1。高考总分相同的考生,依据位次、志愿顺序投档。尽管分数达到所填专业分数线,但如果位次或志愿序号未达到,仍不能被投档到该专业。

  95.志愿网报过程中遇到下拉菜单无法显示,无法提交等问题怎么办?

  答:这类情况主要是本地网络拥堵网速太慢、计算机的浏览器兼容性不好等原因造成。遇到这类情况应尝试更换计算机、或查看志愿填报系统里的提示改装其他的浏览器,以及咨询中学报名点的老师或电话咨询县(区)招办(电话在报名平台上公布)。

  96.网报志愿能否用手机或平板电脑?

  答:建议不用。一是视屏小,不能很好地显示填报页面,影响填报,二是手机或平板电脑基本上都是通过触屏形式操作,容易发生误操作,再则其操作系统与普通电脑的操作系统存在一定差别,填报系统的有些功能在手机上可能会出现无法实行的状况。

  97.网报志愿设置密码有什么要求吗?

  答:为确保安全,密码设置要相对复杂,长度不少于8位,且以数字和英文字母(注意区分大小写)混合组成。应牢记自己的密码并严禁向其他人透露。考生因密码保管不当被人窃取并被篡改志愿,造成后果由考生本人负责。

  98.网报志愿时忘记登录密码怎么办?

  答:考生若忘记密码无法登录,使用报名平台“找回密码”页面的“找回个人登录密码”功能可重新自行设置密码,也可以持有效证件去报名县(市、区)招生办公室重新设置密码。考生不论通过短信找回、还是通过县区招办重新设置密码,原密码都会自动失效。

  99.遗失手机短信密码怎么办?

  答:使用报名平台“找回密码”页面的“重发手机短信密码”功能,重新给注册手机号码发送手机短信密码。

  手机短信密码长期有效(打印准考证、填报志愿等使用),请务必准确填写手机号码并妥善保存短信密码。

  100.考生怎么查询录取结果?

  答:考生可通过山东省教育招生考试院网站(www.sdzk.cn)通过成绩查询入口(http://cx.sdzk.cn)查询录取信息。此外,省教育招生考试院将通过推送手机短信方式向已录取考生在高考志愿填报系统绑定的手机号码推送录取结果。

  (山东省教育招生考试院)

责任编辑:颜甲
新闻排行
进入新闻中心