山东二段线上考生何时填报志愿?招生录取进程了解一下

2020-08-10 18:50:08 来源:海报新闻移动端
责任编辑:颜甲

  山东二段线上考生何时填报志愿?招生录取进程了解一下

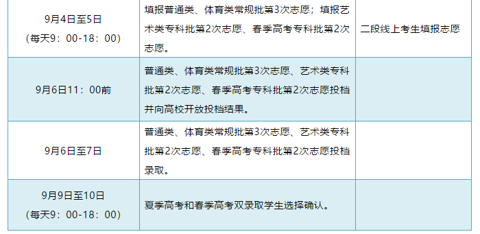
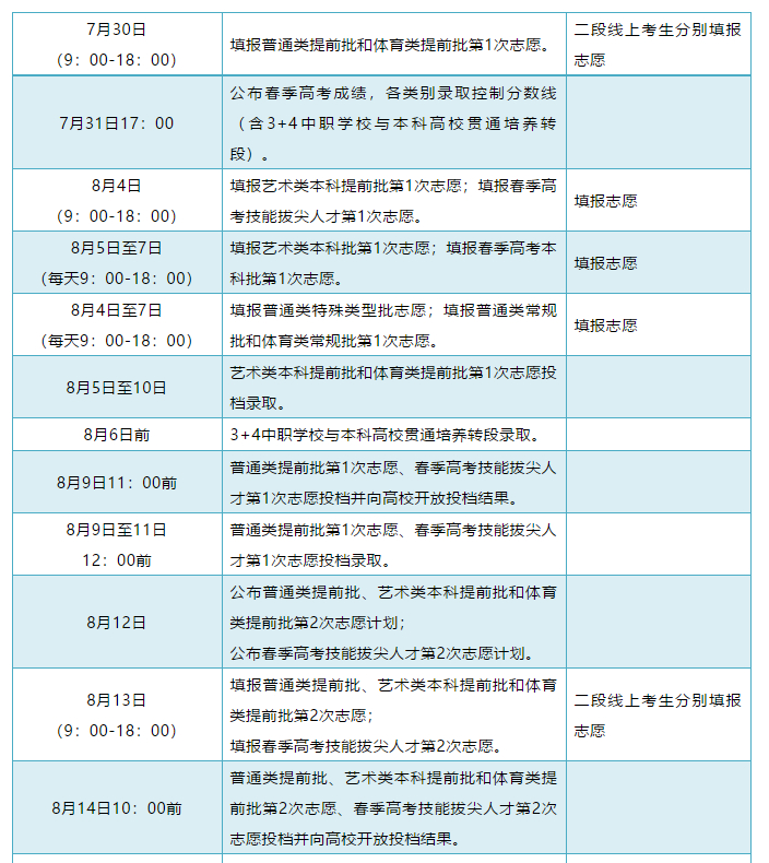
  还不了解山东2020年普通高校招生录取工作进程的考生可收藏下方进程表,随时跟进录取进程!

  山东省2020年普通高校招生

  录取工作进程表

  山东二段线上考生何时填报志愿?招生录取进程了解一下

  山东二段线上考生何时填报志愿?招生录取进程了解一下

  山东二段线上考生何时填报志愿?招生录取进程了解一下

  山东二段线上考生何时填报志愿?招生录取进程了解一下

责任编辑:颜甲
新闻排行
进入新闻中心