民政部 国家发展改革委 公安部 司法部 人力资源社会保障部 国家卫生健康委
关于改进和规范基层群众性自治组织出具证明工作的指导意见
民发﹝2020﹞20号
各省、自治区、直辖市人民政府,国务院各部委、各直属机构:
为贯彻落实《中共中央国务院关于加强和完善城乡社区治理的意见》、《中共中央办公厅国务院办公厅印发〈关于深入推进审批服务便民化的指导意见〉的通知》和《国务院办公厅关于做好证明事项清理工作的通知》要求,经商最高人民法院、最高人民检察院、教育部、工业和信息化部、安全部、财政部、自然资源部、住房城乡建设部、农业农村部、文化和旅游部、退役军人部、人民银行、税务总局、市场监管总局、统计局、银保监会、证监会、邮政局、中国残联,并报经国务院同意,现就改进和规范基层群众性自治组织(社区居民委员会、村民委员会)出具证明工作提出以下指导意见。
一、总体要求
(一)指导思想。以习近平新时代中国特色社会主义思想为指导,深入贯彻党的十九大和十九届二中、三中、四中全会精神,践行以人民为中心的发展思想,改进和规范基层群众性自治组织出具证明工作,为居民群众提供高效、便捷、规范的服务,打通联系服务居民群众“最后一公里”,有效增强居民群众的获得感和幸福感。
(二)基本原则。
——坚持以人民为中心。始终把实现好维护好发展好居民群众的根本利益作为工作的出发点和落脚点,在全面清理政府部门、公用企事业单位和服务机构索要的烦扰居民群众的“奇葩”证明、循环证明、重复证明的同时,改进和规范基层群众性自治组织出具证明工作。
——坚持群众自治。落实基层群众自治制度,以改进和规范基层群众性自治组织出具证明工作为着力点,加强基层群众性自治组织规范化建设,促进居民群众依法自我管理、自我教育、自我服务。
——坚持依法治理。严格遵循法律法规规定,确保基层群众性自治组织出具证明于法有据、有章可循。
——坚持综合施策。改进和规范基层群众性自治组织出具证明工作与“放管服”改革、“减证便民”、“互联网+政务服务”、社会信用体系建设等实现协同推动、有效衔接,务求实效。
(三)总体目标。用3年左右时间,逐步建立起基层群众性自治组织出具证明工作的规范化制度体系和长效机制,从根本上改变“社区万能章”、“社区成为证明大本营”等现象。
二、依法确定基层群众性自治组织出具证明事项
社区居民委员会、村民委员会是居民群众自我管理、自我教育、自我服务的基层群众性自治组织,主要职责是依法组织居民群众开展自治活动,依法协助基层人民政府或者其派出机关开展工作,依法依规组织开展有关监督活动。
根据国家有关法律法规规定,基层群众性自治组织可以依法出具有关证明。基层群众性自治组织出具证明的事项,必须是有明确法律法规依据或经国务院批准列入保留证明事项清单、属于基层群众性自治组织职责范围的事项。凡是相关部门要求基层群众性自治组织出具证明事项的,应当同时提供基层群众性自治组织出具此证明事项的有关依据。凡是涉及城乡社区公共利益或者本辖区多数居民群众切身利益的事项需出具证明时,基层群众性自治组织应当通过组织居民群众议事协商等方式,经居民群众讨论同意并经基层群众性自治组织负责人签字后方可出具。
各地区要在与证明事项清理工作已有政策措施衔接基础上,制定基层群众性自治组织出具证明事项清单,特别是要与各地区、各部门公布的保留证明事项清单相衔接。对基层群众性自治组织依法规范出具的证明事项,要以办事指南的形式细化实化证明的具体式样、办理程序和操作规范,明确出具时限、办理用途、具体流程及法律法规依据,并提供统一规范的表单样本。以上文书均应主动在政府门户网站、政务服务平台、服务场所、政务微博、微信公众平台等同步公布,方便居民群众获取、查询、办理。要最大限度精简基层群众性自治组织出具证明的程序,减少办理环节,压缩办理时限,改进服务质量。大力推行简单证明当场办结、复杂证明限时办结制,符合出具证明条件的,基层群众性自治组织应当在接到申请时根据掌握的信息,依法及时出具;需要调查核实的,应当及时完成调查核实工作并据实出具,最大限度地缩短办理时间,确保居民群众能办事、办成事。
三、明确不应由基层群众性自治组织出具证明事项
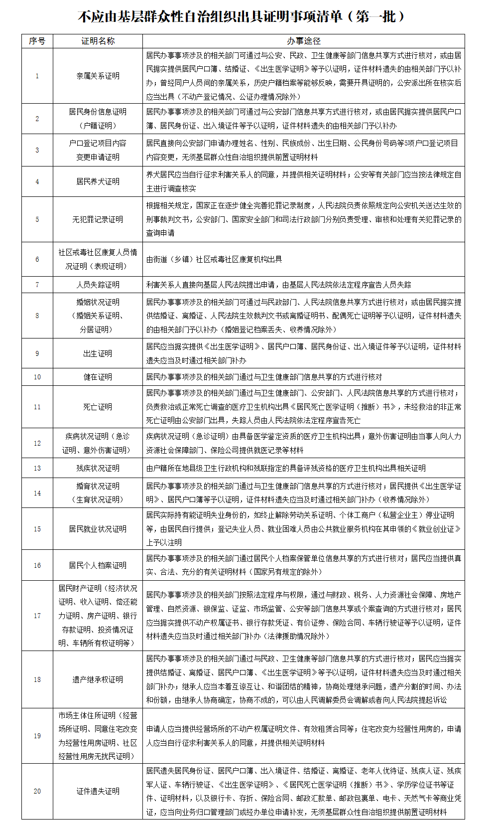
根据中共中央、国务院关于减证便民、优化服务的部署要求,凡是没有法律法规依据或未经国务院批准列入保留证明事项清单的证明事项,基层群众性自治组织不予出具。对虽有法律法规依据但已经不符合当前经济社会发展实际的或基层群众性自治组织没有能力核实的,有关部门要在广泛征求意见、充分调研论证的基础上按程序提请修改法律法规规定,明确基层群众性自治组织不再出具。根据国家有关法律法规规定,适时分批明确不应由基层群众性自治组织出具证明的事项。现明确《不应由基层群众性自治组织出具证明事项清单(第一批)》(见附件)。
对于《不应由基层群众性自治组织出具证明事项清单(第一批)》所列的证明事项,现阶段如因政策措施衔接不到位或各类民商事主体明确要求,居民群众仍需办理的,基层群众性自治组织应本着便利居民群众办事创业的原则,对于属于自身职责范围内、且能够核实的,据实为居民群众出具相关证明。对于出具相关证明可能涉及法律风险的,基层群众性自治组织可在详细调查核实情况、采取灵活多样方式组织居民群众议事协商的基础上,予以充分评估并预先防范后出具。
四、加强对改进和规范基层群众性自治组织出具证明工作的组织保障
(一)强化组织领导。改进和规范基层群众性自治组织出具证明工作涉及面广、政策性强、工作要求高、统筹协调任务重,要建立政府统一领导,民政部门牵头协调,发展改革、公安、司法行政、人力资源社会保障、卫生健康等各有关部门参与的机制,共同抓好落实。省级人民政府要把这项工作纳入重要议事日程,切实加强组织领导,细化责任分工,督促指导各有关部门抓好工作落实,研究解决重大问题。市县级人民政府要组织各有关部门,在深入摸排基础上,抓好具体实施。各地区要部署开展“社区万能章”治理专项行动,上下联动、集中推进改进和规范基层群众性自治组织出具证明工作。民政部要会同全国社区建设部际联席会议成员单位等有关部门,通过开展实地调研、组织第三方评估等方式,对各地工作情况进行跟踪问效。各地区、各有关部门要加强舆论宣传,加大督促落实力度,注意总结做法经验,形成长效机制。
(二)做好政策衔接。各地区、各有关部门要按照于法有据和“谁主管、谁负责”的原则,对各自提供为民服务的事项和办事环节进行全面梳理,对自行设定的没有法律法规依据或未经国务院批准列入保留证明事项清单的基层群众性自治组织出具证明事项一律取消。对基层群众性自治组织应当或者可以出具证明、不应出具证明以及应当由相关部门出具证明的事项,都要做好政策措施衔接,列明办事指南,避免出现管理和服务“真空”,防止出现工作断链,最大程度确保居民群众办事创业方便。各级民政部门要会同有关部门建立公开曝光和强制纠正机制。今后,凡是各政府部门、公用企事业单位和服务机构再次出现擅自要求居民群众找基层群众性自治组织开具不合理证明导致居民群众办事创业困难的情形,要予以通报或在媒体平台公开曝光,要求开具证明单位的上级主管部门应及时予以纠正。
(三)加强信息共享。各地区、各有关部门要按照国务院关于加快推进“互联网+政务服务”工作部署,依托全国一体化在线政务服务平台建设,推进部门间信息共享核查,按照法定程序办理查询核查业务,打通信息孤岛,让信息多跑路、群众少跑腿。各级民政部门要会同各有关部门,依托“互联网+政务服务”相关重点工程,加快智慧社区建设,提升社区公共信息服务水平,实现一号申请、一窗受理、一网通办,强化“一门式”服务模式的社区应用。
(四)加强社会信用体系建设。各地区、各有关部门要大力加强社会信用体系建设,推行证明事项告知承诺制,强化对承诺事项的事后核查,对虚假承诺的,依法记入个人信用记录、纳入全国信用信息共享平台、在“信用中国”网站进行公示,情节严重的依法予以处罚并公开。
各地区、各有关部门要按照本意见精神,结合实际制定具体实施意见,实施本意见情况及遇到的问题,请及时报送民政部。
附件:不应由基层群众性自治组织出具证明事项清单(第一批)
民政部 国家发展改革委 公安部
司法部 人力资源社会保障部 国家卫生健康委
2020年2月29日
附件
