不为未满16周岁未成年人提供网络直播服务

2021-06-01 13:02:06 来源:新华网
责任编辑:高原

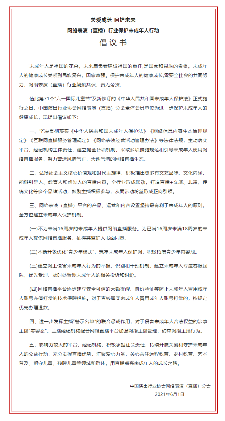
  中国演出行业协会网络表演(直播)分会6月1日发出倡议,网络直播平台不为未满16周岁的未成年人提供网络直播服务,为已满16周岁未满18周岁的未成年人提供网络直播服务,征得其监护人书面同意;逐步建立安全可信的大额提醒、身份验证等防止未成年人冒用成年人账号充值打赏的技术保障措施。(记者白瀛)

  不为未满16周岁未成年人提供网络直播服务

  不为未满16周岁未成年人提供网络直播服务

  不为未满16周岁未成年人提供网络直播服务

责任编辑:高原
新闻排行
进入新闻中心