近日,山东省公共资源交易中心发布《济南绕城高速公路二环线南环段工程勘察设计及双院制咨询》招标公告,二环线南环段线路走向公布。南环段是济南高速公路二环线的最后一环,也是修建难度最大的一环。为增强辐射力,近年来,国内不少中心城市都在拼命建设高速环线,对济南来说,大南环的建设仅仅是开始。
“三环时代”的最后一环
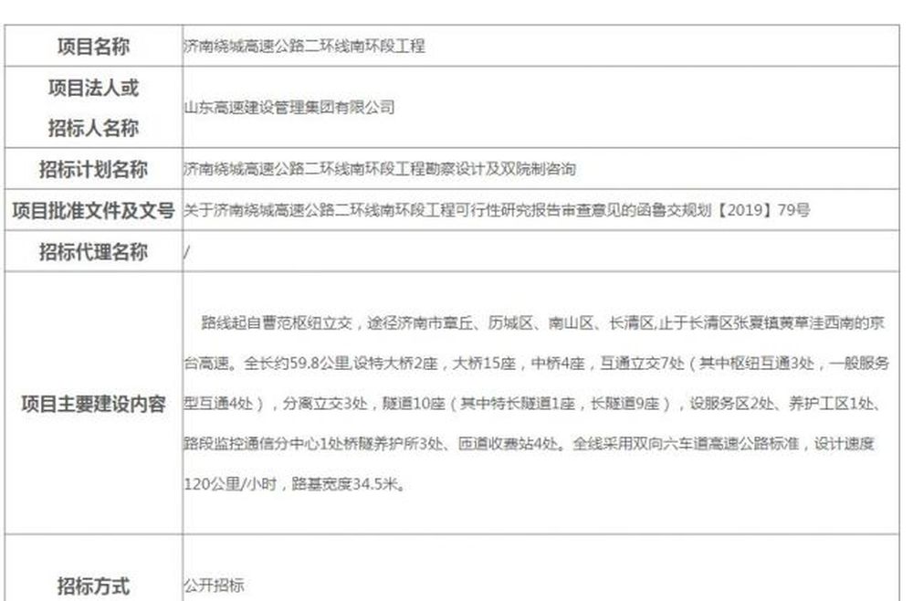
近日,山东省公共资源交易中心发布《济南绕城高速公路二环线南环段工程勘察设计及双院制咨询》招标公告。根据招标公告,二环线南环段路线起自曹范枢纽立交,途径济南市章丘、历城区、南山区、长清区,止于长清区张夏街道黄草洼村西南的京台高速。全长约59.8公里,全线采用双向六车道高速公路标准,设计速度120公里/小时。

济南绕城高速公路二环线南环段又叫“大南环”,区别于现有的南绕城高速,大南环是济南二环高速的最后一段。2020年11月底,济南“三环”中的第一段,大东环建成通车,标志着济南正式跨步迈入“三环时代”。“大西环”于2020年6月23日开工,其中济南段已经建成通车。
济南市城乡交通运输局党组书记、局长曹殿军在介绍2022年济南交通工作完成情况时说,“二环一联十六射”高速公路网中“内环”已建成,“外环”已建成大东环和大西环。带动省会经济圈21个县区发展的“一联”多条线路已基本建成,“十六射”建成11条,在建3条,开展前期工作2条,高速公路总里程达到795公里,双向六车道以上占比达到68.84%,全省第一。
“大北环”于2021年5月28日开工建设,目前正在全速推进中。6月6日,记者从济南市城乡交通运输局获悉,大北环自开工累计完成投资50.58亿元,本年完成投资10.88亿元,占年度任务的40%。其中路基完成4.6亿元,占总任务的59.96%;桥涵完成23.11亿元,占总任务的75.72%。

大南环亮相最晚,也是因为它的施工难度最大。从招标公告上看,大南环穿越济南南部山区,地质条件复杂,桥隧占比非常高。具体来看,线路设特大桥2座,大桥15座,中桥4座,互通立交7处(其中枢纽互通3处,一般服务型互通4处),隧道10座(其中特长隧道1座,长隧道9座)。
环线伴随着城市扩张
济南环线增加的历史也是济南城区扩张的历史。1978年印刷的济南市区交通图显示,济南当时已经有了第一条环线,该环线南到经十路,北至北园路(北园大街),东抵历山路,西到堤口路、纬十二路。
《济南城市规划与建设》(1989年1月出版)一书提到,济南市的路网已经基本形成方格网型,旧城区已形成小环,内环在济南市的中心周围(历山路、北园——堤口路、纬十二路、经十路)。

济南外环是如何扩展的?按照该书的说法,济南的外环路(黄河大坝南、段店南北路、兴济河南、黄台北路)在规划区(即尚未开发)中部,另有南北路(纬十二路、纬六路等)和东西路(明湖路、经七路)等十几条主要干道联系市区内外和章丘、长清、泰安、德州等市县。
随着高新区和西部城区的开发,从上世纪90年代开始,济南向东、向南、向西发展势头迅猛,必须有便利的交通作为支撑。因此二环东路、二环南路建设步伐加快,再加上已经通车的北外环和西外环,济南市区形成了现有的“二环线”。
济南出租车驾驶员姜洪国回忆:“当时二环东路以东都是庄稼地,人也很少,现在你再看看这里,已经成了市中心了。尤其是二环高架路的建设,大大方便了交通,市区面积突然变大了。”
中心城市掀起“环线热”
为了应对日益增多的私家车,引导过境车辆绕开市区,在市区的外围修建环路或者开辟平行干道,以减轻市中心交通的负荷,成了越来越多大城市的共识。以济南为例,10多年来,高速公路环线和射线的提法几经变化。
从2011年的“一环九射”,到2015年的“两环十射”,到2018年的“三环十二射”,再到目前的“二环一联十六射”。其中“二环”即内环与外环高速,而此前提到的高架环路则降格为城市快速路,为市民出行服务。

高速环线的建设有利于构建以济南为中心的圈层式交通体系,推进济南都市圈一体化、同城化发展。以大北环和大西环为例,该线路囊括了临邑县、禹城市、齐河县等区县,辐射济南周边地级市。山东大学交通规划与设计研究中心主任张汝华认为,交通是同城化的基础,未来省会经济圈内需要建设更多的交通基础设施,加快经济圈内城市的一体化进程。
特别是近几年,随着都市圈越来越热,不少区域中心城市都通过增加环线的方式,拓展城区的辐射范围,增加城市的发展空间。以武汉为例,目前该城市正在建设五环,以串联武汉市与周边主要城市。
而全长425公里的成都都市圈绕城高速三环于2021年12月全线通车,并形成闭了环,该环线也被称为成都的“七环”。“十四五”期间,郑州则着力打造全长约290公里、围合面积约4800平方公里的郑州第二绕城高速,进一步拉大城市框架。
作为济南都市圈的核心城市,济南当前也在加快构建四通八达的高速公路网。《济南市“十四五”综合交通运输发展规划》提到,到2025年,济南将新改建高速公路约390公里,加快形成“二环一联十六射”高速公路网,推进济南至潍坊、绕城高速二环线、北环段、商河至武城等10个高速公路新建项目。