中度风险!今冬最强寒潮来袭 济南降温幅度超20℃

2023-12-09 10:11:33 来源:济南报业全媒体

作者:刘文忠

责任编辑:鞠月芹

  今冬最强寒潮来袭,济南今起气温骤降。山东全省有寒潮灾害中度风险,中北部地区有雨雪冰冻灾害中度风险,请注意防范。

  中央气象台最新预报,预计12月10日至11日、13日至15日,中东部地区将出现两次大范围雨雪天气过程,并伴有持续降温。华北、黄淮强降雪落区重复,降雪量有极端性,暴雪和低温雨雪冰冻气象灾害风险高。

中度风险!今冬最强寒潮来袭 济南降温幅度超20℃

  12月10日至11日,中东部地区将出现一次大范围雨雪天气过程,并伴有明显降温和大风。其中华北、黄淮为今冬首场大范围降雪,强降雪主要出现在山西、河北、河南等地。

  预报显示,10日至11日,华北、黄淮北部、东北地区中南部、西北地区东部等地有小到中雪,其中陕西北部、山西中南部、河北南部、河南北部、辽宁东部、吉林东南部等地的部分地区有大雪或暴雪,山西南部、河南西北部局地大暴雪;累计降雪量有8~15毫米,局地可达20~25毫米;新增积雪深度5~10厘米,局地12~16厘米。陕西中部、河南中南部、山东大部有雨夹雪;西南地区东部、江汉、江淮、江南、华南北部等地有小到中雨,局地大雨。

中度风险!今冬最强寒潮来袭 济南降温幅度超20℃
中度风险!今冬最强寒潮来袭 济南降温幅度超20℃

  9日至11日,受较强冷空气影响,东北地区、华北、黄淮、江汉、江淮、江南西部和北部等地气温下降6~10℃,东北地区中部、华北南部、黄淮等地降温幅度可达12℃以上;12日早晨,最低气温0℃线将南压到湖北中部至苏皖北部一带。长江以北大部地区有4~6级偏北风,阵风7~8级;渤海、黄海、东海海域有5~7级风、阵风8~9级。

  另外,预计13日至15日,中东部地区将再次出现大范围雨雪天气,西北地区东部、华北、黄淮北部、东北地区中南部及西藏东南部等地有小到中雪,华北中南部、黄淮北部、东北地区东南部等地部分地区有大雪,局地暴雪;黄淮南部、江汉、江淮、江南等地有小到中雨,局地大雨。

  气象灾害风险预估:预计10日至11日,华北南部、黄淮北部、东北地区东部及陕西中北部等地的部分地区有暴雪、低温雨雪冰冻风险,雨雪天气造成能见度降低及路面积雪结冰,易导致交通拥堵或事故,山西南部、河南西部和北部、河北南部积雪可能导致局地温棚和牲畜圈舍垮塌;山西南部、河南西北部局地冻雨可能造成电力、通信设施发生短路或断线。另外,渤海、黄海西部等部分海域有大风灾害风险。

  山东省气象台12月9日6时继续发布寒潮蓝色预警:

  受强冷空气影响,预计9日至12日我省将出现寒潮、雨雪和大风天气。全省大部地区过程降温幅度8~10℃,局部16℃以上。12日早晨最低气温:菏泽、济宁、鲁西北和鲁中地区-8~-6℃,局部-10℃,其他地区-3~0℃。

  9日白天至11日我省将出现偏北大风。9日白天至10日,滨州、东营、潍坊、内陆湖面和半岛地区5~6级阵风7~8级,其他地区4~5级阵风6~7级。11日,日照和半岛地区6~7级阵风8~9级,其他地区5~6级阵风7级。

  另外,10日至11日,我省将有大范围雨雪天气,全省累积平均降水量10~20毫米。其中,鲁西北、鲁中和烟台北部地区有小雨转中到大雪局部暴雪,积雪深度5~10厘米;南部沿海地区有中到大雨,其他地区有小到中雨转小雪。主要降雪时段出现在10日夜间至11日白天。

中度风险!今冬最强寒潮来袭 济南降温幅度超20℃

  另外值得注意的是,14日至18日,强冷空气频繁影响我省,将迎来持续低温、大风和降雪天气。

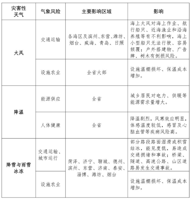
  气象灾害风险预估:根据1961年以来我省冷空气综合影响评估,此次强冷空气过程降温幅度大,有寒潮灾害中度风险,对交通运输、设施农业电力通信设施、能源供应和人体健康等有不利影响。我省中北部地区有雨雪冰冻灾害中度风险,较强降雪对交通运输、城市运行和设施农业等有不利影响。

中度风险!今冬最强寒潮来袭 济南降温幅度超20℃

  具体到济南地区,今明两天全市东北风5~6级,阵风7~8级;市区最高气温将从昨天的23.1℃一路垂直下降,今天最高气温13℃,明天降至6℃,后天降至1℃,过程降温幅度20℃以上。另外,明天下午阴有雨夹雪,夜间转大雪;11日阴有中雪,局部有大雪。

  气温持续下降,再加上北风较大,风寒效应明显,提醒市民外出注意保暖,同时要远离户广告牌等户外搭建物。

  济南市气象台2023年12月9日06时继续发布寒潮黄色预警信号。最新分县预报:

  今天白天到夜间晴转多云,东北风5~6级,阵风7~8级,今天最高气温13℃左右。

  市 区 晴转多云 东北风5~6级,阵风7~8级 最高气温13℃

  长清区 晴转多云 东北风4~5级,阵风7~8级 最高气温13℃

  章丘区 晴转多云 东北风4~5级,阵风7~8级 最高气温11℃

  济阳区 晴转多云 东北风4~5级,阵风7~8级 最高气温12℃

  莱芜区 晴转多云 东北风4~5级,阵风7~8级 最高气温14℃

  钢城区 晴转多云 东北风4~5级,阵风7~8级 最高气温14℃

  平阴县 晴转多云 东北风4~5级,阵风7~8级 最高气温13℃

  商河县 晴转多云 东北风4~5级,阵风7~8级 最高气温11℃

  高新区 晴转多云 东北风5~6级,阵风7~8级 最高气温13℃

  南山区 晴转多云 东北风5~6级,阵风7~8级 最高气温17℃

  起步区 晴转多云 东北风4~5级,阵风7~8级 最高气温12℃

  明天上午多云转阴,下午阴有雨夹雪,夜间转大雪,降水概率90%,东北风5~6级,阵风7~8级,明晨最低气温济阳区、商河县、南山区、起步区0℃左右,市区及其它区县4℃左右,明天最高气温6℃。

  市 区 雨夹雪转大雪 东北风5~6级,阵风7~8级 气温4~6℃

  长清区 雨夹雪转大雪 东北风4~5级,阵风7~8级 气温4~6℃

  章丘区 雨夹雪转大雪 东北风4~5级,阵风7~8级 气温4~6℃

  济阳区 雨夹雪转大雪 东北风4~5级,阵风7~8级 气温0~6℃

  莱芜区 雨夹雪转大雪 东北风4~5级,阵风7~8级 气温3~6℃

  钢城区 雨夹雪转大雪 东北风4~5级,阵风7~8级 气温3~6℃

  平阴县 雨夹雪转大雪 东北风4~5级,阵风7~8级 气温4~6℃

  商河县 雨夹雪转大雪 东北风4~5级,阵风7~8级 气温0~6℃

  高新区 雨夹雪转大雪 东北风5~6级,阵风7~8级 气温4~6℃

  南山区 雨夹雪转大雪 东北风5~6级,阵风7~8级 气温-1~6℃

  起步区 雨夹雪转大雪 东北风4~5级,阵风7~8级 气温0~6℃

  11日白天阴有中雪,局部有大雪,降水概率80%,夜间阴转多云,北风4~5级,阵风6~7级夜间减弱为3~4级,最低气温-3~-1℃,最高气温1℃左右。

中度风险!今冬最强寒潮来袭 济南降温幅度超20℃

中度风险!今冬最强寒潮来袭 济南降温幅度超20℃

作者:刘文忠

责任编辑:鞠月芹
新闻排行
进入新闻中心