谨防中暑!今天济南最高气温将达34℃,未来一周天气闷热
2024-07-18 12:56:38 来源:齐鲁壹点
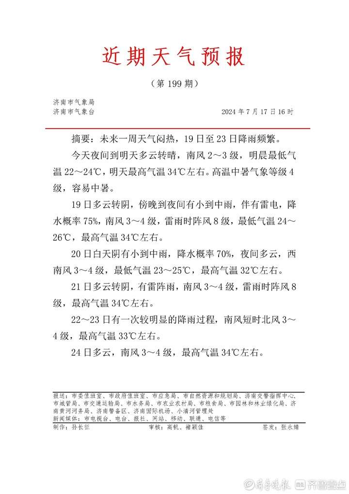
7月17日,记者从济南市气象台了解到,未来一周天气闷热,19日至23日降雨频繁。

17日夜间到18日多云转晴,南风2~3级,18日晨最低气温22~24℃,18日最高气温34℃左右。高温中暑气象等级4级,容易中暑。
19日多云转阴,傍晚到夜间有小到中雨,伴有雷电,降水概率75%,南风3~4级,雷时阵风8级,最低气温 24~26℃,最高气温 34℃左右。
20日白天阴有小到中雨,降水概率70%,夜间多云,西南风 3~4级,最低气温 23~25℃,最高气温32℃左右。
21日多云转阴,有雷阵雨,南风3~4级,雷雨时阵风8级,最高气温 34℃左右。
22~23有一次较明显的降雨过程,南风短时北风3~4 级,最高气温 33℃左右。
24 日多云,南风 3~4 级,最高气温 34℃左右。