济南市发布“社区志愿服务项目清单”和“社会工作服务目录”
2024-08-02 09:59:45 来源:济南报业全媒体

为贯彻落实中共中央办公厅、国务院办公厅《关于健全新时代志愿服务体系的意见》精神,充分发挥志愿服务组织动员优势,济南市委社会工作部将社区作为志愿服务的主场景、主阵地,积极推进“社工+志愿”融合发展,立足社区实际,对接群众需求,梳理“济南市社区志愿服务项目清单”和“济南市社会工作服务目录”,构建社工与志愿者联动共创机制,为群众多层次、多样化需求提供服务。

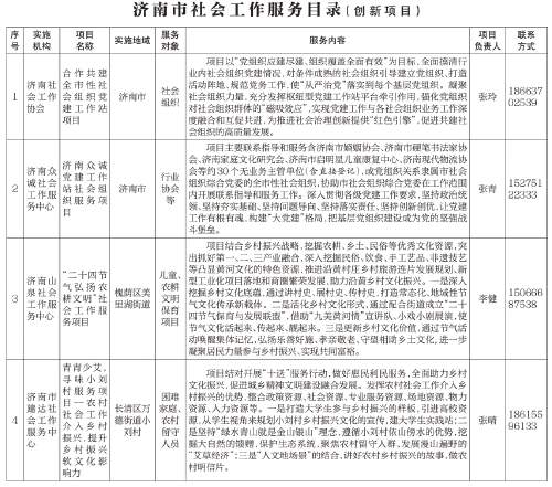
“济南市社区志愿服务项目清单”,内容包括理论宣讲、为老助残、儿童友好、医疗卫生、心理健康、应急救援、社区治理等方面,志愿服务项目涵盖全市161个街道277个社区;“济南市社会工作服务目录”,首批收入具有示范带动作用的特色服务、志愿服务(社会组织培育)、基层社区治理创新、社区工作队伍赋能等10大领域60个示范和创新项目,引导社会工作专业服务有序、有效参与基层治理。


“以众人之力起事者,无不成也。”让我们共同加入志愿者行列,在奉献爱心、服务社会的同时,建设人人有责、人人尽责、人人享有的社会治理共同体。

了解更多社区志愿服务项目
请扫码查看

了解更多社会工作服务目录
请扫码查看