20日白天局部地区仍有大到暴雨,济南最新天气预报来了
2024-08-19 18:51:22 来源:齐鲁壹点
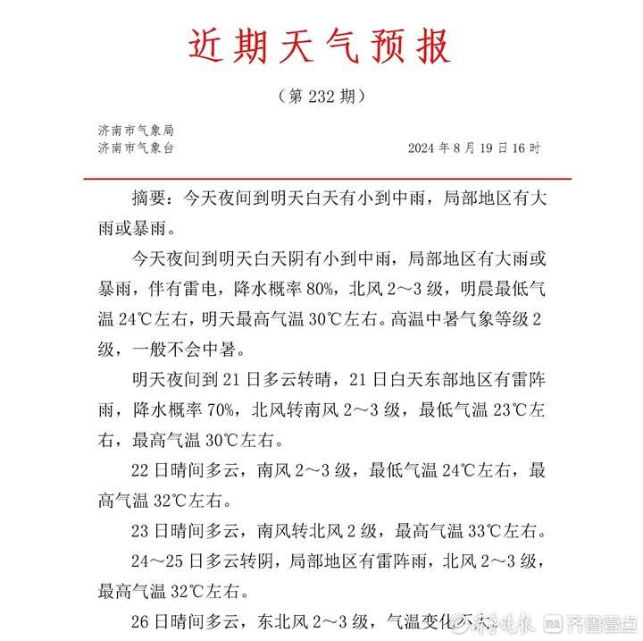
济南市气象台于8月19日16时发布近期天气预报:济南市19日夜间到20日白天有小到中雨,局部地区有大雨或暴雨。

具体天气情况如下:
今天夜间到明天白天阴有小到中雨,局部地区有大雨或暴雨,伴有雷电,降水概率80%,北风2~3级。明晨最低气温24℃左右,明天最高气温30℃左右。高温中暑气象等级2级,一般不会中暑。
20日夜间到21日多云转晴,21日白天东部地区有雷阵雨,降水概率70%,北风转南风2~3级,最低气温23℃左右,最高气温30℃左右。
22日晴间多云,南风2~3级,最低气温24℃左右,最高气温 32℃左右。
23日晴间多云,南风转北风2级,最高气温33℃左右。24~25日多云转阴,局部地区有雷阵雨,北风2~3级,最高气温32℃左右。
26日晴间多云,东北风2~3级,气温变化不大。