奖励可达十几万元,济南市中级人民法院发布悬赏公告

2024-11-11 18:40:55 来源:济南报业全媒体

作者:济南日报·爱济南记者:徐若曦

责任编辑:刘克

  11月11日,济南市中级人民法院集中发布最新一批悬赏公告,现发动社会力量查找被执行人的财产及线索,打击被执行人逃避债务的行为,切实维护申请执行人合法权益。爱济南客户端记者了解到,此次各区县人民法院悬赏均以执行到位金额的一定比例予以奖励,最高一则按照50%发放!

山东省济南市历城区人民法院

悬赏公告

(2024)鲁0112执6926号

  本院在执行申请执行人山东鸣城酒店管理有限公司与被执行人周武权买卖合同纠纷一案过程中,被执行人周武权未履行生效法律文书确定的义务,现申请执行人山东鸣城酒店管理有限公司提出悬赏执行申请。依照《中华人民共和国民事诉讼法》第二百六十六条、《最高人民法院关于民事执行中财产调查若干问题的规定》第二十二条规定,本院决定悬赏查找被执行人的财产,特发布悬赏执行公告如下:

  被执行人:周武权,男,1987年1月30日出生,汉族,住江西省鹰潭市余江区潢溪镇店前周家148号,身份证号码:360622198701304533。

  执行依据:济南市历城区人民法院(2023)鲁0112民初21428号民事调解书。

  执行标的:180000元及相应利息、迟延履行期间的债务利息、案件受理费等。

  悬赏金额:凡向本院提供被执行人周武权可供执行的财产信息(本院已发现的被执行人未处分财产不属于悬赏范围)属实并执行到位的,按照举报财产执行到位金额10%予以奖励。

  悬赏期限:案件执行完毕之前。

  本院将对举报人身份及举报线索的有关情况予以保密。

  举报电话:0531-81905156

  联系人:顾法官

  联系地址:济南市二环东路3238号

  特此公告。

  二〇二四年十月三十一日

奖励可达十几万元,济南市中级人民法院发布悬赏公告

山东省济南市济阳区人民法院

悬赏公告

  本院在执行申请执行人温庆忠与被执行人李万里民间借贷纠纷一案中,本院作出的(2024)鲁0115民初5626号民事判决书已发生法律效力。因被执行人拒不履行生效法律文书确定的义务,为充分利用社会力量查找被执行人下落及其名下财产情况,提高执行效率,维护司法的权威。经申请执行人申请,依照《中华人民共和国民事诉讼法》第二百六十二条、《最高人民法院关于民事执行中财产调查若干问题的规定》第二十一条、第二十二条的规定,本院决定发布公告如下:

  被执行人:李万里,男,1976年6月15日出生,汉族,住济南市济阳区垛石镇老唐庙村24号;电话:13705409401。

  身份证号码:370125197606154951

  执行案号:(2024)鲁0115执3622号

  执行依据:(2024)鲁0115民初5626号民事判决书

  执行标的:30000元

  凡举报人提供的线索经查证属实(除本院已掌握的)并实际执行到位,为提供李万里踪迹并使本院拘传到位,为提供线索者提供3000元,另使本案执行到位的,悬赏执行到位标的的5%,奖励资金由申请执行人承担,待执行到位后从执行款中扣除并进行支付,直至本案标的全部执行完毕。

  两个以上举报人举报同一财产线索的,悬赏金由先举报一方获得,联名举报的,由联名方共同获得,自行分配。本公告发布后,若被执行人已经履行全部义务,本悬赏公告自动失效。

  举报人员为申请执行人及其代理人、被执行人、人民法院工作人员及其近亲属、利用职务便利获取线索的国家机关工作人员的,或者存在其他不应发放悬赏金情形的,不予发放悬赏金。

  本院将对提供线索的单位或个人情况依法予以严格保密。

  联系方式:0531-58296609

  0531-58296579

  联系人:李法官、毕法官

  特此公告

  二〇二四年十一月六日

奖励可达十几万元,济南市中级人民法院发布悬赏公告

山东省济南市莱芜区人民法院

悬赏公告

  本院在执行申请执行人丁京津与被执行人任敏借款合同纠纷一案中,被执行人任敏未履行生效法律文书确定的义务。现申请执行人丁京津提出悬赏执行申请。依照《中华人民共和国民事诉讼法》第二百六十二条、《最高人民法院关于民事执行中财产调查若干问题的规定》第二十一条、第二十二条之规定,本院决定悬赏查找被执行人的财产,特发布悬赏执行公告如下:

  被执行人:任敏,女,1994年3月5日出生,汉族,住济南市莱芜区牛泉镇渐河村,身份证号码:37120219940305242X。

  执行案号:(2024)鲁0116执3313号

  执行依据:济南市莱芜区人民法院作出的(2024)鲁0116民初5607号民事调解书

  执行标的:45000元。

  悬赏金额:凡向本院提供人民法院尚未掌握的被执行人任敏的财产线索经查证属实并实际执行到位的,按照执行到位金额的10%发放悬赏奖励。

  有关人员为申请执行人的代理人、有义务向人民法院提供财产线索的人员或者存在其他不应发放悬赏金情形的,不予发放。

  悬赏期限:案件执行完毕之前。

  本院将对提供线索的人员身份及提供线索的有关情况予以保密,严禁使用不正当的手段获取举报线索,两人以上提供相同财产线索的,按照登记顺序发放。

  举报电话:0531-76210689。

  联系人:济南市莱芜区人民法院王法官

  特此公告。

  二〇二四年十一月六日

奖励可达十几万元,济南市中级人民法院发布悬赏公告

山东省济南市莱芜区人民法院

悬赏公告

  本院在执行申请执行人吴加同与被执行人李磊、刘延奉、朱巍民间借贷纠纷一案中,被执行人李磊、刘延奉、朱巍未履行生效法律文书确定的义务。现申请执行人提出悬赏执行申请,依照《中华人民共和国民事诉讼法》第二百六十二条、《最高人民法院关于民事执行中财产调查若干问题的规定》第二十一条、第二十二条之规定,本院决定悬赏查找被执行人李磊、刘延奉、朱巍的财产,特发布悬赏执行公告如下:

  被执行人:李磊,男,1982年3月28日出生,住济南市钢城区辛庄镇东照临村振华街162号,身份证号码:371202198203284010。

  被执行人:刘延奉,女,1982年6月28日出生,住济南市钢城区辛庄镇东照临村振华街162号,身份证号码:371202198206284024。

  被执行人:朱巍,男,1979年7月17日出生,住温州市龙湾区开发区5号小区人才中心括苍东路66号,身份证号码:330323197907171959。

  执行案号:(2015)莱城执字第1679号。

  执行依据:(2015)莱城民初字第1295号民事判决书。

  执行标的:288万元及利息、迟延履行金、诉讼费、执行费等。

  悬赏金额:凡向本院提供人民法院尚未掌握的被执行人李磊、刘延奉、朱巍的财产线索经查证属实并实际执行到位的,按照执行到位金额的5%发放悬赏奖励。

  有关人员为申请执行人的代理人、有义务向人民法院提供财产线索的人员或者存在其他不应发放悬赏金情形的,不予发放。

  悬赏期限:案件执行完毕之前。

  本院将对提供线索的人员身份及提供线索的有关情况予以保密,严禁使用不正当的手段获取举报线索,两人以上提供相同财产线索的,按照登记顺序发放。

  举报电话:0531-76288093,0531-76288152。

  联系人:济南市莱芜区人民法院万法官

  特此公告。

  二〇二四年十一月五日

奖励可达十几万元,济南市中级人民法院发布悬赏公告

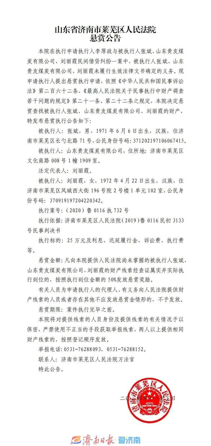
山东省济南市莱芜区人民法院

悬赏公告

  本院在执行申请执行人李厚政与被执行人张斌、山东贵友煤炭有限公司、刘丽霞民间借贷纠纷一案中,被执行人张斌、山东贵友煤炭有限公司、刘丽霞未履行生效法律文书确定的义务。现申请执行人提出悬赏执行申请,依照《中华人民共和国民事诉讼法》第二百六十二条、《最高人民法院关于民事执行中财产调查若干问题的规定》第二十一条、第二十二条之规定,本院决定悬赏查找被执行人张斌、山东贵友煤炭有限公司、刘丽霞的财产,特发布悬赏执行公告如下:

  被执行人:张斌,男,1971年6月6日出生,汉族,住济南市莱芜区长勺北路71号,身份证号码:371202197106067415。

  被执行人:山东贵友煤炭有限公司,住所地:济南市莱芜区文化南路008号1幢1909室。

  法定代表人:刘丽霞。

  被执行人:刘丽霞,女,1972年4月22日出生,汉族,住济南市莱芜区凤城西大街196号院2号楼1单元102室,身份证号码:370919197204220342。

  执行案号:(2020)鲁0116执732号。

  执行依据:济南市莱芜区人民法院(2019)鲁0116民初3133号民事判决书。

  执行标的:25万元及利息、迟延履行金、诉讼费、执行费等。

  悬赏金额:凡向本院提供人民法院尚未掌握的被执行人张斌、山东贵友煤炭有限公司、刘丽霞的财产线索经查证属实并实际执行到位的,按照执行到位金额的50%发放悬赏奖励。

  有关人员为申请执行人的代理人、有义务向人民法院提供财产线索的人员或者存在其他不应发放悬赏金情形的,不予发放。

  悬赏期限:案件执行完毕之前。

  本院将对提供线索的人员身份及提供线索的有关情况予以保密,严禁使用不正当的手段获取举报线索,两人以上提供相同财产线索的,按照登记顺序发放。

  举报电话:0531-76288093,0531-76288152。

  联系人:济南市莱芜区人民法院万法官

  特此公告。

  二〇二四年十一月五日

奖励可达十几万元,济南市中级人民法院发布悬赏公告

山东省商河县人民法院

悬赏公告

  本院在执行申请执行人李孝磊与被执行人乔杰民间借贷纠纷一案中,被执行人乔杰未履行法律文书确定的义务,现申请执行人李孝磊提出悬赏执行申请,根据《中华人民共和国民事诉讼法》第二百六十二条、《最高人民法院关于民事执行中财产调查若干问题的规定》第二十二条的规定,特发布悬赏公告如下:

  被执行人:乔杰,男,1992年10月29日出生,汉族,农民,住商河县郑路镇东庄科村,居民身份证号码:370126199210297118。

  执行案号:山东省商河县人民法院(2019)鲁0126执恢277号。

  执行依据:山东省商河县人民法院(2018)鲁0126民初2639号民事判决书。

  执行标的:491300元及利息。

  悬赏金额:举报人向本院提供被执行人可供执行财产信息(已发现的未处分财产不属于悬赏范围)属实并执行到位的,按照举报财产执行到位金额的10%予以奖励。

  悬赏期限:案件标的额执行完毕前。

  本院将对举报人身份及举报线索的有关情况予以保密。

  举报联系电话:0531-84881226

  联系人:刘法官

  执行法院:山东省商河县人民法院

  特此公告!

  二〇二四年十一月一日

奖励可达十几万元,济南市中级人民法院发布悬赏公告

作者:济南日报·爱济南记者:徐若曦

责任编辑:刘克
新闻排行
进入新闻中心