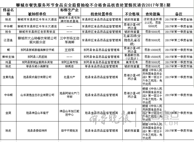
聊城公示12批次不合格食品 其中11家是酒店餐厅
11日,记者从聊城食品药品监督管理局获悉,2017年第1期餐饮服务环节食品安全监督抽检不合格食品核查处置情况通告刚刚公示。抽检结果显示,共有12批次问题食品被曝光,其中有11家是酒店、餐厅,抽检单位涉及市区牛车水、神圣山羊餐厅三家餐饮单位。

记者注意到,被曝光的问题食品与市民餐桌密切相关,包括粉皮、粉条、鸡蛋、生抽、海鲜等日常食品,源头多为市民及餐饮单位经常光顾的海鲜水产批发市场。其中,由东昌府区食品药品监督管理局核查处置的4批次问题食品便来自市区3家餐厅,分别是牛车水、大山坳和老家聚。
12批次不合格食品不合格项分别为铝的残留量、恩诺沙星+环丙沙星、铝的残留量、孔雀石绿(含隐色孔雀石绿)、恩诺沙星+环丙沙星、氨基酸态氮(以氮计)、氟苯尼考、铝的残留量、恩诺沙星+环丙沙星、恩诺沙星+环丙沙星、腐霉利和铝的残留量。
根据《中华人民共和国食品安全法》有关规定,聊城食药部门对相关涉事单位进行了处罚,没收非法所得,罚款从5000元至15000元数额不等。其中东阿县新城泰隆海鲜饺子城样品鲟不合格项为恩诺沙星+环丙沙星被罚10000元。东阿县人民医院样品鲜味生抽,不合格项为氨基酸态氮(以氮计)被罚款15000元。
值班主任:贺燕
新闻精选





















