这就是山东丨再创新高!山东32个项目获2019国家科技奖

2020-01-10 16:00:48 来源:海报新闻移动端
责任编辑:田艳敏

  编者按:山东经济实力雄厚,文化底蕴深厚。近年来,山东积极探索发展新模式,通过“走出去、引进来”“双招双引”等措施,使经济发展水平不断攀升,展现出更加强劲的发展势头。即日起,大众网·海报新闻推出“这就是山东”大型系列报道,从重大工程、行业发展、平台建设、夜经济、生态环境、旅游美食等多个方面,为您展示那些让人心动的山东人、山东事、山东景。

  这就是山东系列报道(364)

  再创新高!山东32个项目获2019国家科技奖

  大众网·海报新闻济南1月10日讯(记者 辛振东)1月10日上午,国家科学技术奖励大会在北京举行,大会公布了2019年度国家科学技术奖获奖项目和人选名单,全国共308个项目和人选获奖,其中自然科学奖、技术发明奖、科学技术进步奖“三大奖”通用项目共251项。

  这就是山东丨再创新高!山东32个项目获2019国家科技奖

  (国家科学技术奖励大会在北京举行 图片来源:新华网)

  记者从山东省科技厅获悉,山东共32个项目获奖,比2018年增加8项。其中我省牵头完成科技成果获国家科技奖13项,比2018年增加2项,位居全国前列,成绩再创历史新高。作为我国最权威的政府科技奖励,国家科学技术奖的颁发,每年都是科技界的盛事,备受公众瞩目。我省2019年获得国家科技奖的数量取得历史性突破,充分体现了近年来我省不断加大科技创新政策支持和资金投入力度、实施新旧动能转换重大工程带来的实质性成效。

  这就是山东丨再创新高!山东32个项目获2019国家科技奖

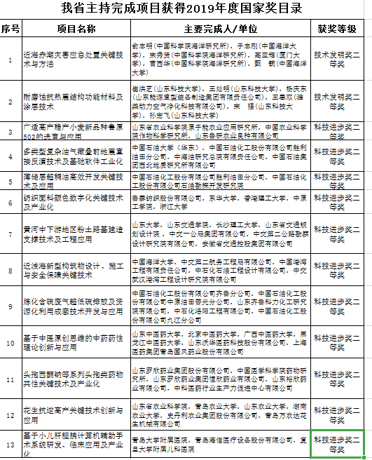
  (山东主持完成项目获得2019年度国家奖目录)

  产业技术创新不断突破,为经济高质量发展提供有力支撑

  近年来我省传统产业不断进行理论和技术创新,化工、农业、制造、国土资源等我省传统优势行业重大科技成果获国家科技奖项目数量达到23项,继续保持全国领先优势,科技支撑传统产业提质增效升级作用显著。在纺织制造方面,鲁泰纺织股份有限公司牵头完成的“纺织面料颜色数字化关键技术及产业化”项目,实现了面料颜色数字化技术,其推广应用对我省纺织行业转型升级具有积极示范作用。

  高技术新兴产业也有若干技术突破。近年来,我省不断加大对新兴产业培植力度,电子信息、高端装备、新能源、新材料、生物医药等新兴产业领域科技成果获奖项目数达到7项,为我省高技术产业发展注入强大动力。在生物医药方面,山东罗欣药业集团股份有限公司牵头完成的“头孢西酮钠等系列头孢类药物共性关键技术及产业化”项目,实现了头孢类药物技术创新和产业化,促进并推动了我国头孢类药物的产业化及科学技术进步,三年累计销售收入达52亿元。

  企业创新主体地位和作用显著加强,越来越多的企业出现在国家科技奖舞台

  校企合作、科教融合、科技成果转化等众多方面亮点纷呈,科技创新活动与经济社会发展结合更加紧密。在今年国家科技奖项目中,我省共36家企业牵头或参与了获奖科技成果的研发和应用推广,企业与高校、科研院所的产学研合作日趋紧密。如山东太阳纸业股份有限公司、山东华泰纸业股份有限公司与齐鲁工业大学、华南理工大学开展技术攻关,联合完成的“制浆造纸清洁生产与水污染全过程控制关键技术及产业化”获得国家科技进步一等奖,产生了重大经济和社会效益。

  科技支撑“经略海洋战略”取得新突破,彰显我省海洋科技国际影响力

  在海洋科技领域,我省共有4项科技成果获奖,反映出我省大力实施经略海洋战略,多年的积累逐渐产生出可喜的成果。中国海洋大学主持完成的“近浅海新型构筑物设计、施工与安全保障关键技术”,创建了具有自主知识产权的近浅海新型构筑物设计、施工与安全保障关键技术体系,成功应用于以色列、巴基斯坦等国内外30余项重要工程,对推进海洋强国与生态文明建设做出了重要贡献。

  科技服务“乡村振兴战略”取得新业绩,农业科技创新质量稳步提升

  我省农业科技强省领先地位持续巩固,本年度我省以农业、林业、养殖业为代表的传统优势产业获国家科技奖数量达到9项,覆盖了作物遗传育种、农艺、园艺、农业工程等多个领域,全方位的提升了我省农业产业的技术含量,农业科技创新能力得到进一步提升,有效推动了“乡村振兴战略”的落实。山东省农业科学院主持完成的“花生抗逆高产关键技术创新与应用”项目历经18年攻关研究,在抗逆栽培理论及关键技术方面取得重大突破,创造了花生实收单产世界纪录。

  科技创新驱动能源产业转型升级,助推我省从能源大省向能源强省转变

  今年我省共有5项能源领域科技成果获得国家科技奖,以清洁化、高效化、低碳化、智能化为主要特征的科技成果不断涌现,为我省抢占能源科技竞争制高点提供了有力技术支撑。中石化胜利油田分公司主持完成的“薄储层超稠油高效开发关键技术及应用”项目,研发出了薄储层超稠油高效开发关键技术,形成了七项企业技术标准和四项科技创新成果,为大幅提高石油资源利用率提供了优势核心技术,技术应用9年来,新增动用薄储层超稠油储量1.88亿吨,累积增产原油1846万吨。

责任编辑:田艳敏
新闻排行
进入新闻中心