寒潮再袭!山东发布寒潮黄色预警 局地或将出现70年来同期最低气温

2021-01-04 18:32:45 来源:海报新闻移动端
责任编辑:杨甜梦子

  经历了元旦期间短暂的冬日暖阳,冷空气也跟全国人民一起回到“工作岗位”。1月4日记者从山东省气象局了解到,本周,将有两股冷空气“接力”影响山东,省气象台于4日17时00分发布寒潮黄色和海上大风黄色预警信号,济南气象局15时发布寒潮黄色预警信号,预计济南市区可能出现1951年建站以来1月上旬最低气温,滨州、德州也相继发布寒潮预报。

  具体来看,受强冷空气影响,预计6~8日,山东将出现寒潮天气,带来明显降温和大风,半岛北部地区有大到暴雪。过程降温幅度8~10℃,部分地区10~12℃。最低气温出现在7~8日:鲁西北和鲁中地区-18~-20℃,局部可达-23℃以下,其他地区-13~-15℃。北风,渤海、渤海海峡、黄海北部和中部7~8级阵风9~10级,半岛地区和内陆湖面5~6级阵风7~8级,其他地区4~5级阵风6~7级。为此,山东省气象台于1月4日17时00分发布寒潮黄色和海上大风黄色预警信号。

  9~11日仍有冷空气影响山东,气温偏低,回升缓慢,最低气温:鲁西北和鲁中地区-9~-12℃,其他地区-7~-9℃。此次低温天气持续时间长,温度低,叠加前期的低温天气,可能出现明显冻害,需加强防范持续低温对农业、能源供应、室外作业、人体健康和疫情防控等造成的不利影响。

  寒潮再袭!山东发布寒潮黄色预警 局地或将出现70年来同期最低气温

  4日15时,济南市气象局发布寒潮黄色预警信号,受寒潮影响,6~8日济南将出现剧烈降温和大风天气,过程降温幅度10℃~14℃,预计市区可能出现1951年建站以来1月上旬最低气温,其它区县可能出现建站以来1月上旬最低气温。5日白天最高气温-1℃左右,6日白天最高气温降至-4℃左右,白天到夜间北风4~5级阵风7级。7日白天气温降至最低,最高气温降至-8℃左右,最低气温北部地区及山区-24℃~-20℃,市区及其它地区-19℃~-16℃。8日早晨最低气温,北部地区及山区-22℃~-18℃,市区及其它地区-16℃~-12℃。预计从8日白天开始,气温缓慢回升。

  寒潮再袭!山东发布寒潮黄色预警 局地或将出现70年来同期最低气温

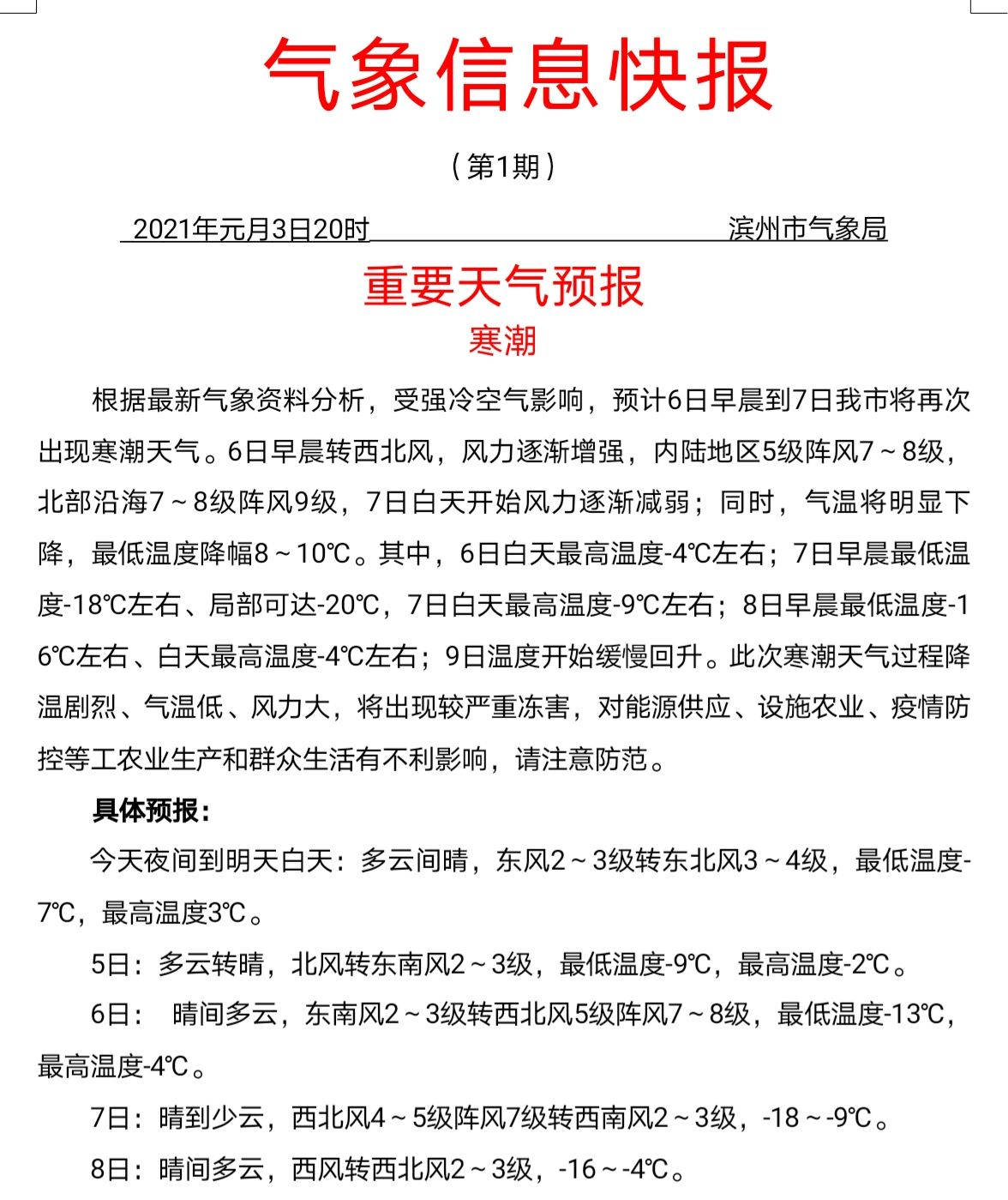
  除济南之外,3日20时,滨州市气象局最早发布寒潮预报:预计6日早晨到7日滨州市将再次出现寒潮天气。气温将明显下降,最低温度降幅8~10℃。其中,6日白天最高温度-4℃左右;7日早晨最低温度-18℃左右、局部可达-20℃,7日白天最高温度-9℃左右;8日早晨最低温度-16℃左右、白天最高温度-4℃左右;9日温度开始缓慢回升。

  寒潮再袭!山东发布寒潮黄色预警 局地或将出现70年来同期最低气温

  4日9时,德州市气象局也发布寒潮预报:预计4-5日,受弱冷空气影响,气温下降4℃左右,6日早晨开始受强冷空气影响,气温明显下降,过程降温幅度10~12℃。

  寒潮再袭!山东发布寒潮黄色预警 局地或将出现70年来同期最低气温

  从全省来看,5日夜间到6日白天,鲁西北、鲁中和半岛内陆地区-11℃左右,其他地区-7℃左右。6日夜间到7日白天,最低气温:鲁西北和鲁中地区-18℃左右,半岛沿海地区-10℃左右,其他地区-14℃左右。

  气象部门提醒,政府及有关部门按照职责做好防寒潮和海上大风准备工作;做好防风、防低温和防冻工作;相关水域水上作业和过往船舶采取积极应对措施,加固港口设施、防止船舶走锚、搁浅和碰撞;加固设施农业、棚架、广告牌等搭建物,停止露天活动和高空等户外危险作业,危险地带人员和危房居民尽量转到避风场所避风;公众应及时关注最新天气预报预警信息,合理安排出行,及时增添衣物,佩戴好口罩,谨防感冒。

  (大众日报客户端记者 方垒 通讯员 俞豁然 报道)

责任编辑:杨甜梦子
新闻排行
进入新闻中心