暴雨+大暴雨或特大暴雨,重要天气预报!注意防范

2021-07-27 11:40:00 来源:爱济南新闻客户端
责任编辑:杨甜梦子

  今年第6号台风“烟花”的中心

  昨天下午5点

  已从嘉兴嘉善移入江苏境内

  山东省气象台

  发布重要天气预报:

  今年第6号台风“烟花”移入江苏境内

  28日将转向东北方向移动

  有可能于29日从鲁东南进入我省

暴雨+大暴雨或特大暴雨,重要天气预报!注意防范

  今天

  受其外围云系影响,鲁东南、鲁中和半岛南部地区有中到大雨局部暴雨;

  28至30日

  我省大部地区有暴雨局部大暴雨或特大暴雨。同时风力自南向北逐渐增大,黄海中部、渤海、渤海海峡和黄海北部7~8级、阵风9~11级,内陆地区6~7级、局部阵风8~10级。

暴雨+大暴雨或特大暴雨,重要天气预报!注意防范

  影响“烟花”的因素复杂

  其北上的移动路径及风雨影响仍有不确定性

  根据副热带高压位置的不同

  它有可能从黄海经过朝鲜半岛离去

  也有可能转向更偏北的地区

  气象部门将严密监视天气变化

  加强跟踪研判

  滚动发布预报预警

  济南局地大暴雨+8级风

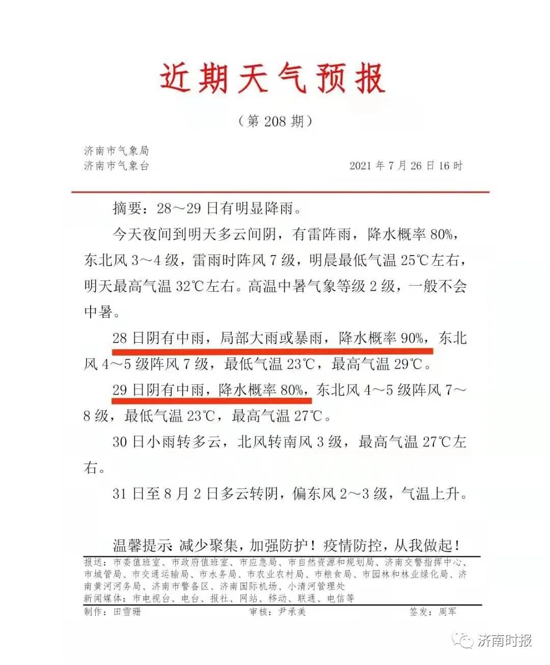
  济南市气象局、济南市气象台昨天17时发布重要天气报告,分析台风“烟花”趋势预报及影响。

暴雨+大暴雨或特大暴雨,重要天气预报!注意防范

  台风趋势预报>>

  今年第6号台风“烟花”,26日16时位于浙江嘉善境内,中心附近最大风力10级(25米/秒)。

  根据中央气象台最新预报,“烟花”将以每小时10公里左右的速度向西北方向移动,强度逐渐减弱,26日夜间进入江苏境内,28日将转向东北方向移动,30日从烟台移入黄海。

暴雨+大暴雨或特大暴雨,重要天气预报!注意防范

  对济南市可能造成的影响>>

  受台风“烟花”外围云系影响

  28~29日济南市有明显降雨且风力较大

暴雨+大暴雨或特大暴雨,重要天气预报!注意防范

  降雨

  27日有雷阵雨;

  28~29日阴有中雨

  局部大雨到暴雨;

  30日有小雨

  大风

  28~29日东北风4~5级,

  阵风7~8级。

  台风烟花外围已影响山东

  昨天

  受台风烟花外围影响

  青岛、日照关闭市区海水浴场

  ●青岛

  昨天

  青岛前海风大浪急

  因海上风浪较大

  青岛市海水浴场除第一海水浴场开放外

  其他8处海水浴场均关闭

暴雨+大暴雨或特大暴雨,重要天气预报!注意防范

  ●日照

  自25日起

  日照市各大海水浴场全部关闭

  关闭期间

  严禁市民游客下海游泳及赶海

  网友说

暴雨+大暴雨或特大暴雨,重要天气预报!注意防范
暴雨+大暴雨或特大暴雨,重要天气预报!注意防范
暴雨+大暴雨或特大暴雨,重要天气预报!注意防范

  国家发改委印发紧急通知

  日前,国家发改委发布《关于加强城市重要基础设施安全防护工作的紧急通知》。通知明确,一旦出现极端天气等非常情况,要坚决即时启动最高等级响应,该停学的停学,该停工的停工,该停业的停业,该停运的停运。

  ●逐一建立风险台账,形成城市易涝类风险分布图、风险隐患清单等,并立即制定针对性防控措施。

  ●加强重要风险点现场值守人员配备,配置必要的应急通讯等设备,确保通讯畅通,落实布控盯守要求,加密巡视检查。

  ●现场指挥人员要按照“在岗、在职、在责”要求,一旦出现险情立即开展处置,应急救援抢险队伍要立即进入临战状态,整装待命。

  ●坚持“宁可十防九空,不可失防万一”原则,按照最严酷的极端天气情况完善应急预案,建立第一时间响应机制。

  ●各相关部门要充分利用各种渠道和方式向社会发布预警避险信息。

  ●一旦出现极端天气等非常情况,要坚决即时启动最高等级响应,该停学的停学,该停工的停工,该停业的停业,该停运的停运,对隧道、涵洞等易涝区段,要及时警戒并采取封路措施,有序疏散群众,杜绝侥幸心理,克服麻痹思想,防止贻误战机,尽最大可能保护人民群众生命财产安全。

  ●重点排查项目部和宿舍安全隐患,严禁在河谷、低洼处设置办公区和宿舍区。

  ●出现险情时,各级领导干部要深入一线、靠前指挥,按照“谁先到达谁先处置、逐步移交指挥权”“属地为主、专业处置、部门联动、分工协作”的原则,按照预案组织实施抢险救灾。

  ●对于发生淹水倒灌的重要基础设施,要在灾情稳定后第一时间开展抽水清淤工作,并对关键设施开展细致排查,对受损设备及时更换,对受灾部位进行修复,经安全评估通过后恢复建设运营。

  ●要坚持人民至上、生命至上,立足防大汛、抗大洪、抢大险、救大灾,全力以赴、攻坚克难,严防次生灾害,最大限度减少人员伤亡和财产损失,坚决打赢防汛救灾这场硬仗。

  省委省政府作出安排部署

  毫不放松做好防汛救灾工作

  近日,今年第6号台风“烟花”预计对我省产生直接影响,大部地区有大雨到暴雨局部大暴雨,阵风可达11级。省委办公厅、省政府办公厅专门印发通知,要求全力做好防汛救灾工作。

  一要时刻绷紧防汛救灾这根弦。坚决克服麻痹思想、侥幸心理、懈怠情绪,确保措施到位、防护物资到位、演练到位、巡查到位、责任到位,以实际行动坚决做到“两个维护”。

  二要扎实做好防汛应急准备工作。开展预案演练,及时查漏补缺,确保遇到重大汛情预案能够及时启动、应对到位。备足备齐防汛抢险物资,强化物资应急调运,确保防汛抢险期间随时调用征用。统筹用好防汛专业救援力量、社会救援力量,确保遇到突发险情能够迅速到位、及时开展救援。

  三要强化风险隐患排查整改。紧盯重要部位、重要设施和薄弱环节,持续开展全方位、多层次、拉网式、起底式检查排查。全面开展城市低洼易涝点排查,畅通城市地下管网,严防发生城市内涝。

  四要加强预测预报预警。密切关注天气变化和雨水汛情发展,提高局部强降雨、台风、山洪、滑坡、泥石流等预测预报水平。

  五要全力做好人员转移避险工作。细化实化人员转移方案,逐户落实转移路线、安置地点、责任人、联系人、转移交通工具等,确保遇有险情群众能够及时转移,严防因转移不到位、不彻底造成人员伤亡。扎实做好转移人员安置工作,确保转移群众有饭吃、有衣穿、有房住、有干净水喝、有病能得到及时治疗。

  六要强化水利工程运行调度。强降雨或台风影响期间,实行24小时不间断、拉网式巡查,确保问题第一时间发现、第一时间处置、第一时间报告。强化上下游信息沟通,上游水库泄洪必须提前通知下游和受威胁地区,及时落实防范避险措施,坚决避免人员伤亡。

  七要压实压紧防汛工作责任。严格执行汛期领导带班和24小时值班值守制度,对因责任不落实、工作不到位造成严重后果的,依规依纪依法严肃追责问责。

台风来袭

这份安全提示请收好

  ????????

暴雨+大暴雨或特大暴雨,重要天气预报!注意防范
暴雨+大暴雨或特大暴雨,重要天气预报!注意防范
暴雨+大暴雨或特大暴雨,重要天气预报!注意防范
暴雨+大暴雨或特大暴雨,重要天气预报!注意防范
暴雨+大暴雨或特大暴雨,重要天气预报!注意防范
暴雨+大暴雨或特大暴雨,重要天气预报!注意防范

暴雨+大暴雨或特大暴雨,重要天气预报!注意防范

责任编辑:杨甜梦子
新闻排行
进入新闻中心