近日,山东省交通运输厅印发《2024年全省交通运输工作要点》指出,加强谋划储备,推动莱芜至临沂、德州至商河等高铁项目纳入国家中长期铁路网规划,推进聊邯长高铁前期工作,力争开工莱芜至临沂高铁。

(6月13日,山东省交通运输厅印发《2024年全省交通运输工作要点》。图源:山东省交通运输厅。)
今年4月2日,聊城市人民政府新闻办召开新闻发布会,聊城市发展改革委党组成员、副主任,新闻发言人赵书超介绍了聊邯长高铁情况。聊邯长高铁是国家中长期铁路网规划(2016-2030年)项目,横跨山东、河北、山西3省,途经聊城、邯郸、长治3市的13个县市区,总长282公里,其中聊城市境内途经东昌府区、冠县,总长56.5公里。2020年,聊城、邯郸、长治3市启动该项目前期工作,在3市共同努力下,该项目作为研究建设项目列入国家“十四五”铁路发展规划。目前,已完成预可研报告、可研报告初稿编制和运量预测专题工作,正在进一步完善可研报告。
此外,今年4月27日,采招网发布《长治至临汾至延安高速铁路预可行性研究报告编制项目的采购公告》,意味着聊邯长高铁西向将延伸至延安。2023年3月底,《山西省综合立体交通网规划纲要》显示,“聊邯长高铁西延临汾项目”终点是延安,并向西衔接兰西(兰州和西安),东部则是“衔接山东半岛”。
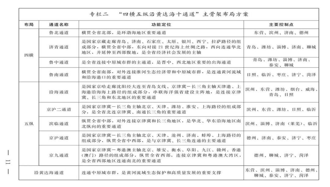
聊邯长高铁向东延伸,在山东被称作“鲁中通道”中“鲁中高铁”。《山东省“十四五”综合交通运输发展规划》要求,推动形成“四横五纵沿黄达海”十大通道,其中的“四横”中间有一条西向出省通道即“鲁中通道”, “鲁中通道”中“鲁中高铁”,其“西段”正是衔接聊邯长高铁。
“鲁中通道”新消息出现于2023年11月发布的《山东省人民政府关于印发山东省综合立体交通网规划纲要(2023-2035年)的通知》(鲁政字〔2023〕204号)。新纲要指出,“形成四条横向综合运输通道。积极融入国家京藏走廊,强化全省东西部区域协调一体化发展,充分发挥沿海港口陆海联动作用,在基本形成鲁北、济青、鲁南三个横向通道基础上,加快完善鲁中通道,提升沿海港口辐射能力和西向铁水联运效能,积极融入‘一带一路’建设。”

(2023年11月发布的《山东省人民政府关于印发山东省综合立体交通网规划纲要(2023-2035年)的通知》中的鲁中通道布局,属于“四横”。图源:山东省政府网站)
“鲁中通道”的“鲁中高铁”东段已经落地。2023年底,新建潍坊至宿迁高速铁路及青岛连接线建设动员会举行,标志着鲁中高铁的东段“青岛至京沪高铁二通道联络线”正式开工,全线共设车站4座,新建诸城南、五莲北站,改建洋河口、青岛西站;同步实施红岛站、青岛站及青岛动车所改造工程。根据2023年1月日照市政府印发《关于印发<日照市2023年城市规划建设管理计划><日照市2023年交通运输建设计划>的通知》(日政发〔2023〕1号)透露,青岛至京沪高铁辅助通道铁路工程(新开工)。日照境内约15.34公里,投资约25.6亿元,建设期限2023年11月至2028年6月,正好还有4年就竣工了。
“鲁中高铁”中间段即京沪高铁二通道至泰安至聊城段,进展较慢。这一段的建设难点是通过有“山东屋脊”之称的沂源县。沂源是革命老区,是国务院确定的享受沂蒙革命老区政策扶持的18个县(市、区)之一,该县平均海拔401米,是山东省平均海拔最高的县,境内有名的山头1983座,海拔最高的鲁山1108米,是山东第四高峰。

(2023年11月发布的《山东省人民政府关于印发山东省综合立体交通网规划纲要(2023-2035年)的通知》中的鲁中高铁被称为“横四”,主要控制点包括日照、临沂、淄博、济南、泰安、聊城。图源:山东省政府网站)
计划于今年7月全线通车的日兰高铁也经过沂蒙山区,此前2019年11月,鲁南(日兰)高速铁路日照西到济南曲阜东开通运营,中间经过莒南厉家寨、莒南北、临沂北、费县北、蒙山等沂蒙山区南部地带,力争今年开工的莱芜至临沂高铁也穿越沂蒙山区中西部和南部,但就建设难度而言,鲁中高铁建设难度更高,因为沂蒙山区海拔较高的地方集中在北部,其中包括有“山东屋脊”之称的沂源县,以及临近的沂水、莱芜等山区地带。

(2022年5月,省十三届人大七次会议第20220645号建议答复表示:鲁中高铁有待列入国家规划。图源:山东省政府网站)
2022年5月,山东省交通运输厅对沂源县委书记、省人大代表边江风提交的省十三届人大七次会议第20220645号建议的答复显示,鲁中高铁有待列入国家规划,答复称:建议中提出将鲁中高铁诸城至沂源段、滨淄临高铁及潍坊经临朐至沂源城际高铁项目纳入国家规划,对此我厅高度重视,认真进行了研究。滨淄临高铁和鲁中高铁是我省“四横六纵”高铁网的重要组成部分,省委、省政府高度重视两项目规划建设,已将两项目列入《山东省综合交通网中长期规划(2018—2035)》,但尚未列入国家层面相关规划。目前,我厅正配合省发展改革委积极争取将滨淄临高铁、鲁中高铁项目列入国家正在修编的《中长期铁路网规划》。待两项目取得国家层面规划依据后,我厅将积极配合省发展改革委、山东铁投集团等单位,加快项目前期工作,力争早日开工建设。
在本次发布的“2024年全省交通运输工作要点”中,要求做好“十五五”规划编制准备:开展“十五五”山东半岛城市群交通出行特征等规划前期研究,科学研判“十五五”期交通运输发展面临的形势与要求,初步形成“十五五”期全省综合交通总体发展思路和任务目标。
当前,鲁中高铁项目东段加快建设,西段可期,只差中间一段不很明朗,而像济枣高铁也已重启建设。鲁中高铁项目和滨淄临高铁能否列入国家规划,以彻底打通沂蒙山区腹地“肠梗阻”,颇受关注。