近些年,公考的热度只增不减,一年一次的国家公务员考试成了广大考生眼中的“香饽饽”。今年跟往年相比,招录数量有何变化?山东地区哪些岗位最火?有什么新要求?记者一一进行解读。
国考连续5年扩招
10月14日,中央机关及其直属机构2025年度考试录用公务员(以下简称“国考”)公告发布,根据公告,2025年度国考招录3.97万人,招录人数再次创纪录,但增长幅度明显放缓,是近五年来增幅最小的一年,相比上一年仅增长约160人,而在2020年,计划招录人数增长近万人。

2025年国家公务员考试报名于10月15日8时准时开启,考生可登录“中央机关及其直属机构2025年度考试录用公务员专题网站”(http://bm.scs.gov.cn/kl2025)进行网上报名。
据华图教育相关负责人介绍,2025国考公告有四大变化值得考生关注:一是全面考察考生整体素质,行测增设新考察内容;二是考试时间变化,备考时间延长;三是实行差额考察的会在面试公告中载明差额比例;四是增加考察专业科目的岗位。
山东地区这些岗位最火
10月15日是2025国家公务员报名第1天!截至10月15日16:00,全国报名人数199564人,待审核人数190779人,审核通过人数8785人,山东地区报名人数11742人,待审核人数11300人,审核通过人数442人。
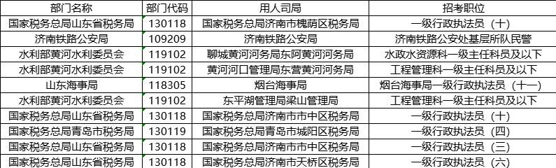
从整体上来看,今年国考报名形势与往年相差不大。历年国考,税务系统都是招考大户,今年的情况也不例外。2025年度国考山东地区,招考人数较多的单位仍为国家税务总局山东省税务局与国家税务总局青岛市税务局,共招考1320人。
截至10月15日16:00,山东地区报名最多的岗位是国家税务总局济南市槐荫区税务局一级行政执法员(十),报考人数为177人;另外还有193个岗位暂无人报考。

对学历要求整体较高
2025年度国考招录涉鲁职位对于学历要求整体较高。1311个岗位全部要求本科或硕士及以上学历,专科学历不能报考。本科生可以报考的岗位占到所有岗位的85%以上,相对比上一年度,本科生能够报考岗位的比例增长了近10%,硕士研究生可以报考的岗位占94%。不过值得注意的是,要求“本科及以上”学历的职位中,高学历也不一定就自带优势,国考的笔试和面试考察考生的综合素质,部分岗位限制年龄和毕业年份,本科应届毕业生在一定程度会占据年龄优势。
山东16个地市中,济南招录人数依旧位居首位,为316人,其次是青岛、烟台、潍坊和德州。泰安、济宁等城市今年扩招明显,相较去年分别扩招73.3%、60.4%。
据统计,2025年度涉鲁职位中,不限制基础工作经验的岗位达1130个,较上一年度增加170个,占国考涉鲁岗位的85%以上,这对应届毕业生和无工作经验的往届生来说是一次比较大的机会。(来源:半岛新闻)