今年,“居家适老化改造”被纳入消费品以旧换新支持范围。山东在这方面有哪些消费补贴,具体优惠政策如何?5月9日,山东省政府新闻办新闻发布会上,省民政厅副厅长张志毅介绍,今年2月底,省民政厅等6部门联合印发《山东省消费品以旧换新居家适老化改造补贴实施方案》。

相对其他领域消费品以旧换新政策,我省居家适老化改造补贴政策有几个特点。比如,补贴对象聚焦惠老。居家适老化改造补贴政策面向全省60周岁及以上老年人。对于不方便自行购买的老年人,也可由他人代买代付,关联老年人信息后,同样可以享受补贴政策。
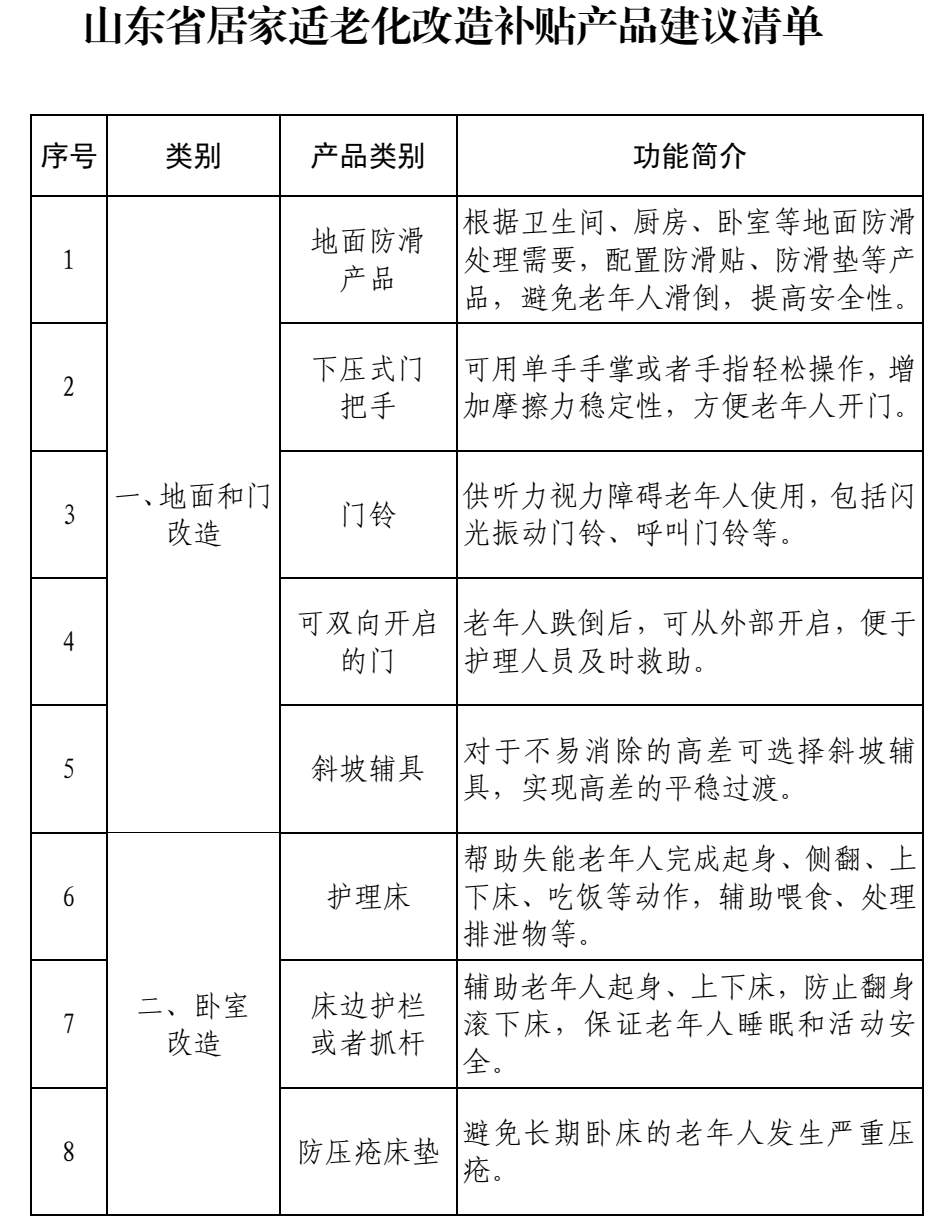
补贴产品范围广泛。省级《方案》同步发布了《山东省居家适老化改造补贴产品建议清单》,包括6大类25个产品品类,涵盖了老年人居家适老化改造的各方面需求。各市结合当地老年群体实际需求,明确本地区居家适老化改造补贴产品清单内容,在清单范围内自主确定本市补贴政策参与主体、具体补贴产品。
补贴力度更加实惠。明确单件产品补贴额度上限为其实际销售价格的30%,充分体现了对老年人的特殊关爱。如,购买一辆售价5000元的电动轮椅,补贴金额可达1500元,消费者实际支付3500元就可以购买。
市场参与公平规范。《方案》要求,各市要公平公开确定补贴政策参与主体,一视同仁支持线上、线下经营主体,以及不同所有制、不同注册地、不同规模经营主体参与居家适老化改造。
张志毅介绍,按照我省消费品以旧换新工作统一部署安排,居家适老化改造补贴工作实行属地实施原则,在省级《方案》指导下,由各市民政部门牵头制定本市补贴实施细则,并具体组织实施。目前,各市正在积极筹备,5月份将陆续落地实施。广大消费者可关注本市居家适老化改造具体补贴政策,及时参与补贴活动。
山东省消费品以旧换新
居家适老化改造补贴
包括6大类25个产品品类
哪些人可以领?
什么产品可以用?



(济南日报·爱济南记者:范俐鑫)