1
山东师范大学附属小学
招聘岗位及人数
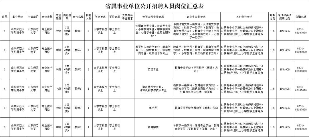
山东师范大学附属小学面向社会公开招聘中级专业技术岗位人员11名,具体岗位和人数详见《省属事业单位公开招聘人员岗位汇总表》。

报名时间
2025年6月9日9:00-6月13日16:00
报名方式
应聘人员登录山东师范大学附属小学网站2025年公开招聘报名服务平台进行报名。如实填报个人信息资料并逐件、准确上传相关证明材料。每人限报一个岗位,兼报者取消应聘资格。单位初审通过,报名信息不能更改。

扫码查看详细招聘信息
2
山东师范大学附属中学
招聘岗位及人数
山东师范大学附属中学面向社会公开招聘初级专业技术岗位人员1名、中级专业技术岗位人员9名、副高级辅助系列专业技术岗位人员1名,具体岗位条件、招聘人数详见《省属事业单位公开招聘人员岗位汇总表》。

报名时间
2025年6月9日9:00-6月13日16:00
报名方式
应聘人员登录山东师范大学附属中学网站2025年公开招聘报名服务平台进行报名。如实填报个人信息资料并逐件、准确上传相关证明材料。每人限报一个岗位,兼报者取消应聘资格。单位初审通过,报名信息不能更改。

扫码查看详细招聘信息
3
曲阜师范大学
招聘岗位及人数
曲阜师范大学拟面向社会公开招聘人员14名,其中,七级及以下管理岗位2人,初级专业技术岗位12人。具体岗位及条件详见《省属事业单位公开招聘人员岗位汇总表》。

报名时间
2025年6月6日09:00—6月12日16:00
报名方式
报名人员登录曲阜师范大学人事处网站,进入公开招聘报名系统进行报名,按要求如实填写、提交个人信息资料,每人限报一个岗位,兼报者取消应聘资格。

4
山东省泰山医院
招聘岗位及人数
山东省泰山医院拟面向社会公开招聘高级专业技术岗位人员1人。具体岗位及条件详见《省属事业单位公开招聘人员岗位汇总表》。

报名时间
2025年6月6日9:00-6月12日17:00
报名方式
应聘人员登录山东省泰山医院官网公众版人才招聘专栏,如实填报个人信息资料。在单位资格初审前可修改报名信息,后一次自动替换前一次信息。

扫码查看详细招聘信息
5
山东石油化工学院
招聘岗位及人数
山东石油化工学院学校拟面向社会公开招聘人员19名。具体岗位及条件详见《省属事业单位公开招聘人员岗位汇总表》。

报名时间
2025年6月6日9:00-6月12日16:00
报名方式
登录招聘系统,在报名时间内进行报名,按要求注册并如实填写、提交个人信息资料并上传本人近期正面免冠数码照片。报名人员在资格初审前可修改报名信息,后一次自动替换前一次信息。

扫码查看详细招聘信息