山东大学2025年本科招生专业一览

2025-06-17 06:39:22 来源:大众新闻客户端
责任编辑:刘克

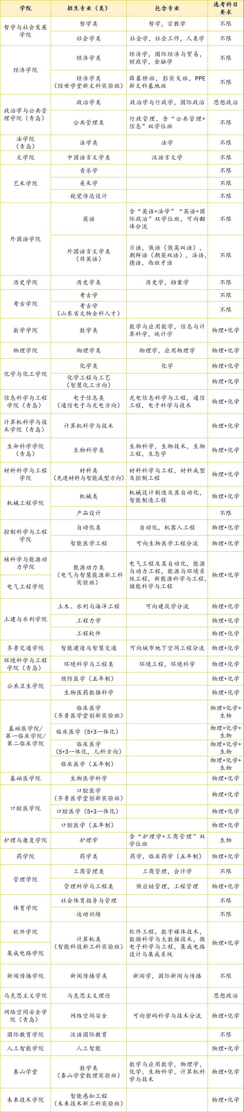
  山东大学2025年

  共有99个本科招生专业

  包含74个国家级一流本科专业

  20个战略新兴专业

  学科齐全,实力雄厚

  各学院都有哪些专业?

  各专业的选科要求是什么?

  快随小招一起看看吧!

  济南、青岛

山东大学2025年本科招生专业一览

  威海

山东大学2025年本科招生专业一览

  联系方式

  山东大学本科招生网:

  https://www.bkzs.sdu.edu.cn/

  咨询电话:0531-59626977

  山东大学(威海)本科招生信息网:

  https://bkzsw.wh.sdu.edu.cn/

  咨询电话:0631-5688282

  来源:山东大学

责任编辑:刘克
新闻排行
进入新闻中心