10月29日9时,山东2026年普通高考报名系统正式开启。根据山东省教育招生考试院此前发布的《关于做好山东省2026年普通高等学校招生考试报名工作的通知》,山东2026年高考报名10月29日启动,报名流程分为三个阶段。与上一年度相比,此次省招考院进一步明确了春、夏季高考兼报政策,并回答了考生和家长高度关切的复读生报名地点如何选择的问题。

10月29日开始报名,春夏考兼报录取规则调整
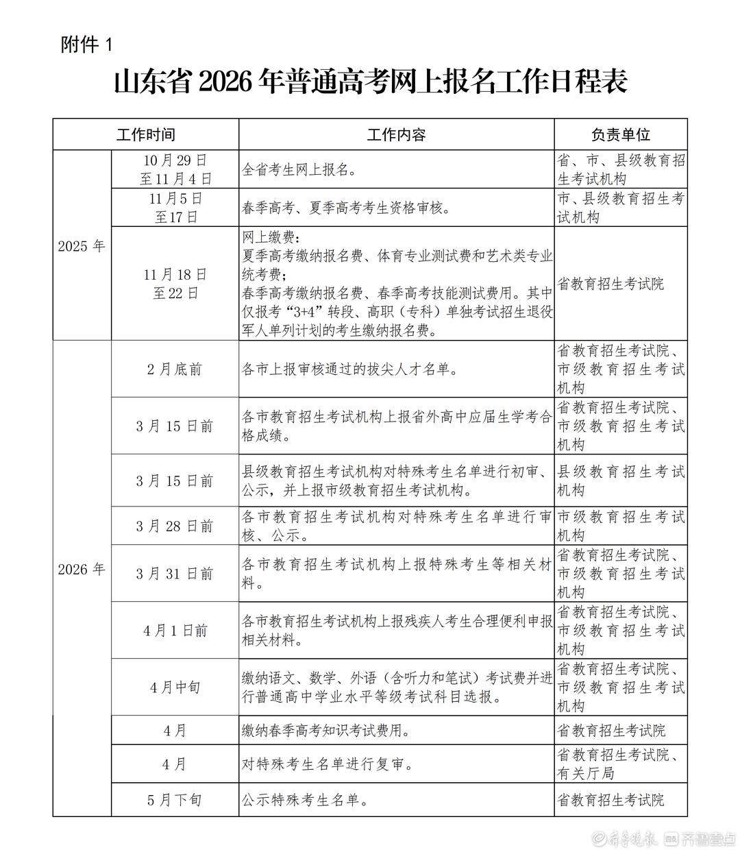
山东2026年普通高考(含春季高考、夏季高考)报名分为网上填报信息、网上资格审核、网上确认并缴费三个阶段。网上填报信息时间为2025年10月29日至11月4日,每天9:00—18:00开放系统。报考“3+4”转段考生及“3+4”转段兼报春季高考考生,须在此时间段内完成填报。
资格审核阶段定于2025年11月5日至17日。
网上确认并缴费时间为2025年11月18日至22日,每日系统开放时间同样为9:00—18:00.春季高考考生在此期间缴纳报名费、春季高考技能测试费用,2026年4月缴纳春季高考知识考试费用,具体时间另行通知;夏季高考考生在此期间缴纳报名费、体育专业测试费和艺术类专业统考费,其他考试费在等级考试科目选报时一并缴纳,具体时间另行通知。
考生需严格遵循时间节点操作,逾期将无法完成报名。
山东2026年春考、夏考兼报录取规则有所调整。自2026年起,同时报考春季高考和夏季高考的考生,不得被两类考试同时录取。省招考院提醒,符合两类高考报名条件的考生需慎重选择报考类别,避免录取阶段出现冲突。

走读计划、复读生选择报名地点有要求
网上填报信息时,考生应按规定选择报名地点。
具有山东省户籍的非应届高级中等教育学校毕业生,报名地点应选择户籍所在县(市、区)。具有山东省户籍的应届高级中等教育学校毕业生,报名地点可选择户籍或学籍所在县(市、区)。户籍在山东省,但在外省就读、学籍在外省的考生,如在我省报考,报名地点应选择户籍所在县(市、区)。非山东省户籍的就业人员随迁子女(含进城务工人员随迁子女),报名地点应选择高级中等教育学校就学地所在县(市、区)。
在我省定居并符合报名条件的外国侨民,应持有省公安机关签发的《中华人民共和国外国人永久居留身份证》,报名地点应选择高级中等教育学校就学地所在县(市、区)。
对生源地有要求的招生类型,比如走读计划、部分公安类院校、面向农村和原贫困地区招生专项计划等,考生报名地点须选择生源地才能享受相关招生政策。报名结束后考生不得更改生源地。
关于“复读生能否在复读学校所在地报名”,省招考院首次给出公开回应。省招考院明确表示,复读生属于非应届高级中等教育学校毕业生。如为山东省户籍,则报名地点应选择户籍所在县(市、区);如非山东省户籍,应具有山东省高级中等教育学校学籍并有3年完整学习经历,报名地点应选择高级中等教育学校就学地所在县(市、区)。
此外,选择在我省参加高考报名的考生,不得在其他省(自治区、直辖市)重复报名,否则产生的一切后果由考生本人承担。

注册用手机号码,录取结束前不要更换
考生登录报名网站(https://wsbm.sdzk.cn/)填报信息,填报过程分为查看提示信息、注册个人信息、上传个人照片、网上签订《考生诚信报考承诺书》、填写个人信息及提交信息等步骤,请严格按照报名系统相关流程提示进行操作。
省招考院特别提醒考生,注册所用个人手机号码务必准确填写,到录取结束前不要更换,不要设置短信屏蔽拦截功能,并保持通信畅通,以免影响接收考试招生相关重要信息。
高考报名照片非常重要,录取后将生成高考电子档案存入考生个人档案,伴随考生终生,同时也是高校学籍注册、学历认证的重要依据。省招考院提醒考生务必严肃对待,严格按照采集操作流程和照片标准规范上传或采集本人照片,此照片一经审核通过后将无法修改。
为保证图像采集效果,省招考院建议使用报名系统内扫码图像采集功能,不使用具有美颜效果的相机,不要进行修图。过度美颜、修图会造成与公安信息比对不通过、考试入场不通过以及影响本人高考入学后学籍学历注册等情况发生。