根据最新预报,今天(4月8日)下午至9日白天,鲁南、鲁中和半岛地区有小到中雨局部大雨并伴有雷电,鲁西北地区天气阴有小雨局部中雨转多云,雷雨地区雷雨时阵风7~8级。9日早晨全省大部地区有雾或轻雾,风、雨、雾齐聚,出行务必注意安全。
8日夜间到9日白天,鲁南、鲁中和半岛地区天气阴有小到中雨局部大雨并伴有雷电转多云,鲁西北地区天气阴有小雨局部中雨转多云;9日早晨全省大部地区有雾或轻雾。日照和半岛地区南风4~5级阵风7~8级转北风4级阵风5~6级,其他地区南风4级阵风5~6级转北风3~4级,雷雨地区雷雨时阵风7~8级。
最低气温:鲁中山区和半岛地区9℃左右,其他地区11℃左右。
最高气温:北部沿海地区15℃左右,其他地区19℃左右。
9日夜间到10日白天,全省天气多云转晴。鲁中山区和半岛地区北风3~4级增强到4~5级阵风6~7级,其他地区北风转南风3~4级。
最低气温:鲁南地区10℃左右,其他地区8℃左右。
最高气温:半岛地区18℃左右,其他地区23℃左右。
10日夜间到11日白天,全省天气晴到少云。潍坊、日照和半岛地区南风3~4级增强到4~5级阵风6~7级,其他地区南风2~3级增强到3~4级。
最低气温:鲁中山区和半岛内陆地区8℃左右,其他地区10℃左右。
最高气温:南部沿海地区22℃左右,其他地区26℃左右。
依据国务院《人工影响天气管理条例》和《山东省人工影响天气管理条例》,山东多地发布人工增雨公告:
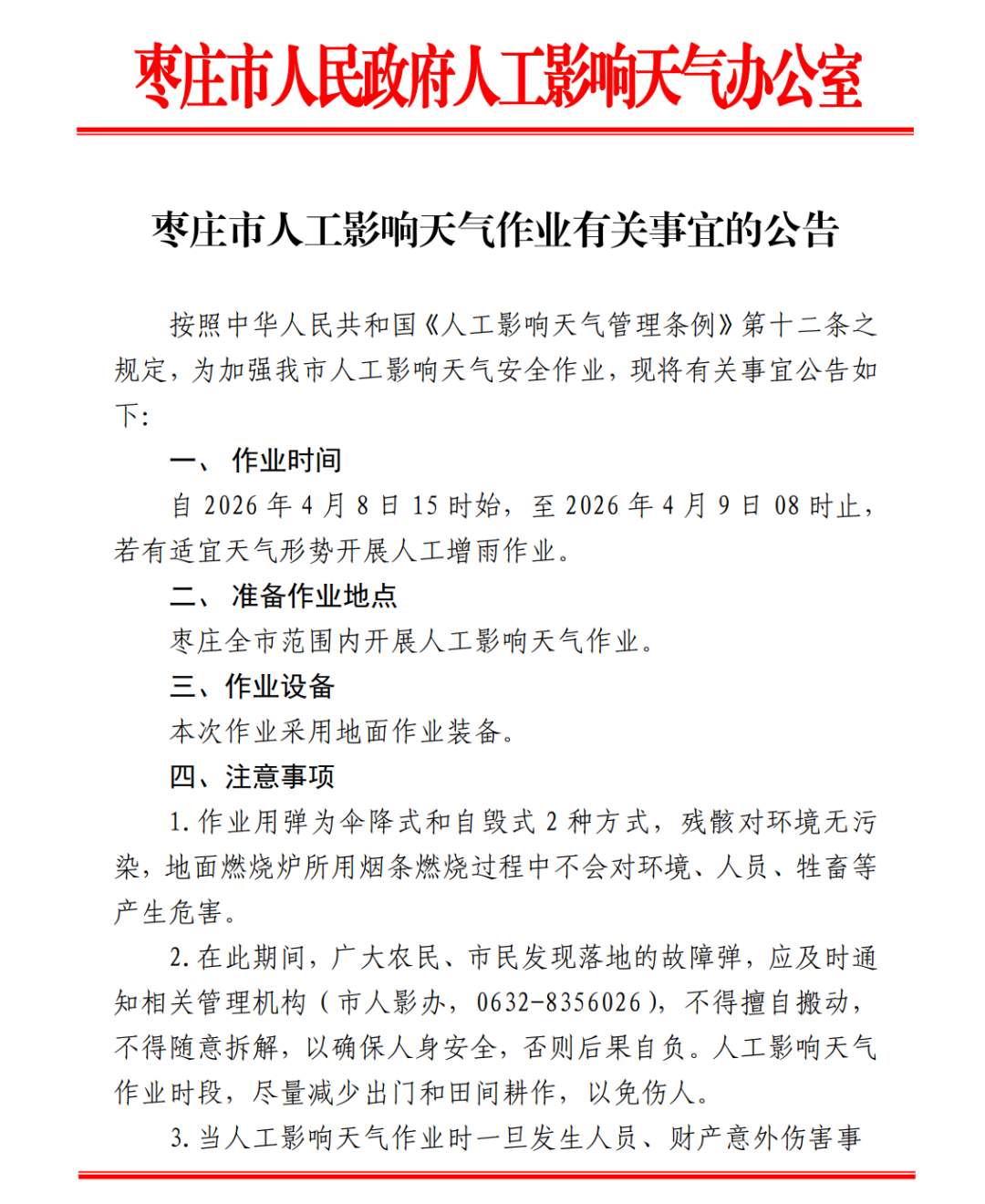
枣庄市人工影响天气作业有关事宜的公告

兰陵县人民政府人工影响天气作业公告
依据国务院《人工影响天气管理条例》和《山东省人工影响天气管理条例》,兰陵县气象局将组织开展人工增雨作业,现将有关事项公告如下:
一、作业时段
2026年4月8日下午至9日下午。
二、作业点位置及影响区域
作业点周围20公里范围内处于作业影响区域。
费县人工影响天气作业公告
预计4月8日傍晚至4月9日上午,我县有降水天气过程,依据国务院《人工影响天气管理条例》和《山东省人工影响天气管理条例》,费县气象局将根据天气形势,择时组织开展人工影响天气作业,现将有关事项公告如下:
一、作业时段
2026年4月8日傍晚至4月9日白天。
二、作业点位置及影响区域
作业点位置:费县北部山区。
影响区域:费县行政区域内。
平邑人工影响天气作业公告
为充分发挥人工影响天气工作在保障农业生产、防御减轻气象灾害和服务我县社会经济建设中的作用,切实保障广大人民群众的生命财产安全,根据《人工影响天气管理条例》《山东省气象灾害防御条例》等有关规定,4月8日傍晚至夜间,平邑县将出现降水天气,平邑县气象局将组织开展人工增雨作业,现公告如下:
一、作业时段
2026年4月8日傍晚至夜间
二、作业地点
平邑县蒙山区域
三、作业影响区域
作业点周边12公里区域,在该区域内可能掉落未爆炸火箭弹残骸。
肥城市气象局发布公告
肥城市气象局定于4月8日17时至9日8时,在全市范围内适时进行人工增雨作业,请注意安全防范,如发现人影故障弹,及时通报当地气象主管机构处置。联系电话:0538-3252915。
天气多变,请大家及时关注天气动向,注意防范!
(来源:山东天气、大众网·枣庄、泰山晚报、琅琊新闻网)