游戏!游戏!假期玩疯了!实名认证存漏洞 游戏防沉迷,真在起作用吗?

2021-02-23 18:56:47 来源:人民网
责任编辑:张章

  “春节假期我玩了7天游戏,你是这样吗?”有数据显示,我国网络游戏用户超5亿,即每2个网民中就有1个玩网络游戏。

  这么多游戏用户,其中有多少是未成年人?现在一些游戏厂商号称的未成年人防沉迷系统真在起作用吗?

  游戏!游戏!假期玩疯了!

  近日,有媒体报道,“有个26岁小伙连续玩游戏8个小时,竟然脑梗了。”

  还有网友反映,在玩游戏时,经常碰到疑似未成年玩家,“我在春节假期玩游戏时经常能碰到小学生,听声音就能判断,奶声奶气的。”

  “我儿子天天缠着我要‘98K’玩具,还要‘三级包’,后来才知道是一款《和平精英》游戏里面的道具。”还有消费者对中新网记者称,“可是我儿子才6岁。”

  游戏!游戏!假期玩疯了!实名认证存漏洞 游戏防沉迷,真在起作用吗?

  截至2020年12月,我国网民年龄结构。图片来源:CNNIC

  据中国互联网络信息中心(CNNIC)的数据显示,截至2020年12月,我国网民规模达9.89亿,其中19岁及以下网民占比16.6%,约1.64亿人,10岁以下网民占比3.1%。

  在网上“冲浪”的应用中,游戏大行其道。截至2020年12月,我国应用市场上游戏类APP达88.7万款,占全部APP数量的25.7%。也就是说,我国应用市场上每4款APP,就有一款是游戏类APP。

  CNNIC数据显示,我国网络游戏用户超5亿。即,每2个人网民中就有1个人玩网络游戏。而在约1.64亿19岁及以下网民中,有多少未成年游戏用户,难以想象。

  游戏防沉迷系统流于形式了?

  目前大部分游戏厂商都号称做了未成年人防沉迷系统。例如,腾讯介绍,网络游戏采用防沉迷系统,让未成年人无法依赖长时间的在线来获得游戏内个人能力的增长、报偿值的增加,有效控制未成年人使用者的在线时间。

  可是真的有效吗?

  据了解,对于未成年人防沉迷,目前不少游戏厂商采取的方式,一是实名认证,筛选出未成年用户;二是对未成年用户累计在线时间超出一定范围内,游戏收益递减,进而约束未成年上网时间。

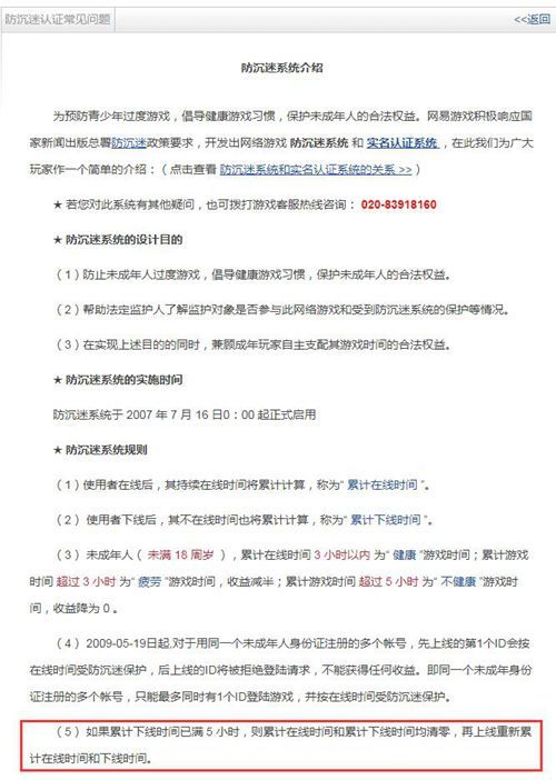
  网易游戏防沉迷系统介绍显示,“未成年人累计在线时间3小时以内为健康游戏时间;累计游戏时间超过3小时为疲劳游戏时间,收益减半;累计游戏时间超过5小时为不健康游戏时间,收益降为0。”腾讯游戏亦如此。

  值得注意的是,游戏收益降为0的累计游戏时间是满5个小时。

  而且,网易指出,“如果累计下线时间已满5小时,则累计在线时间和累计下线时间均清零,再上线重新累计在线时间和下线时间。”如果按照这个规则,从0点开始玩,至当天24时,最多可以玩14个小时游戏。

  游戏!游戏!假期玩疯了!实名认证存漏洞 游戏防沉迷,真在起作用吗?

  网易公布的游戏防沉迷常见问题说明。图片来源:截图

  一些网友反馈,腾讯游戏也是如此。有游戏玩家对中新网记者称,“有些情况,累计满5小时候后,可能被游戏要求下线,可过几个小时再登录,又能玩了。”

  对此,腾讯方面表示,“未成年人不可能出现这种情况。而对于成年人,主管部门并没有任何要求做面向成年人的防沉迷。这只是腾讯游戏一种自发的探索,并不是主管部门的要求。”

  记者在调查时还发现,对一些竞技类游戏来说,很多玩家体验的是PK或竞技的乐趣,游戏收益对他们来说并不算重要,所以依靠收益递减等方式难以起到防沉迷的约束作用。

  游戏!游戏!假期玩疯了!实名认证存漏洞 游戏防沉迷,真在起作用吗?

  腾讯游戏防沉迷规则介绍。腾讯官网截图

  另外,游戏防沉迷系统的关键一环是实名认证,但有些游戏实名认证都是“马马虎虎”,随便填写个名字和身份证号就能通过验证。记者体验了《植物大战僵尸2》,随便填写虚构名字和身份证信息后,实名验证就可以通过。

  记者调查发现,网络上有大量的实名信息,“去网上找名字和身份证信息通过游戏的实名认证几乎是公开的秘密,小学生都知道。”

  人脸识别防沉迷能有效吗?

  实名认证无法达到效果,如何鉴别正在游戏的玩家到底是通过实名验证的成年人还是未成年人?这成为目前游戏防沉迷的难点。

  为了解决这个问题,有些游戏厂商推出人脸识别功能,号称未成年人游戏防沉迷的“杀手锏”。

  游戏!游戏!假期玩疯了!实名认证存漏洞 游戏防沉迷,真在起作用吗?

  游戏中人脸识别提醒,但可以选择“拒绝”。截图

  不过记者在采访中了解到,以《王者荣耀》为例,有用户称,“只需要人脸识别1次就行,以后便不会再提示。”而滴滴跨城顺风车等其他一些风险较高的网络应用,每次使用都需要人脸识别。

  对此,腾讯方面表示,针对疑似未成年人的人脸识别验证已经覆盖腾讯运营的所有游戏,凡是出现系统要求做人脸识别验证的情况,无论是“未通过”还是“拒绝验证”都会被纳入防沉迷管理。

  实际上,记者2020年12月份体验《王者荣耀》时也碰到人脸识别弹窗,但“拒绝验证”了几次后,至2021年春节假期,再也没碰到过人脸识别弹窗。

  腾讯表示,对于成年人,主管部门并没有任何要求做面向成年人的防沉迷。可网友疑问:人脸识别不就是为了抽查疑似未成年玩家吗?如果“拒绝验证”几次就不再抽查了,那意义显然会打折扣。

  相比而言,腾讯已是在未成年人游戏防沉迷方面做了较多工作的。现实中,很多游戏厂商目前没有上线人脸识别来鉴别未成年游戏用户。

  当然,腾讯也是目前国内最大的游戏厂商,且遥遥领先于其他企业。据其2019年财报显示,在全球最流行的10款手游中,有5款为腾讯开发。腾讯2020年三季度财报显示,在2020年前10个月,《王者荣耀》日活跃用户平均超1亿。

  为什么游戏防沉迷难?

  首先游戏厂商推动意愿较差,很多看起来业务繁杂的企业收入主要来源其实是网络游戏。

  腾讯财报显示,2020年第三季度,网络游戏收入增长45%至人民币414.22亿元。平均下来,每天靠游戏收入约4.5亿元。

  游戏!游戏!假期玩疯了!实名认证存漏洞 游戏防沉迷,真在起作用吗?

  图片来源:腾讯公布的财报数据截图

  网易财报显示,2020年第三季度,在线游戏服务净收入139亿元,同比增加20.2%。当季度,网易收入186.58亿元,也就是说游戏收入占比总收入高达约74%。

  其次,如上述腾讯所说,国内目前并没有强制做面向成年人的游戏防沉迷要求。很多方面还处在探索阶段。

  2019年11月,国家新闻出版署发布《关于防止未成年人沉迷网络游戏的通知》,要求网络游戏企业应探索作出适合不同年龄段用户的提示;有关行业组织要探索实施适龄提示具体标准规范,督促网络游戏企业落实适龄提示制度;网络游戏企业应注意分析未成年人沉迷的成因,并及时对造成沉迷的游戏内容、功能或者规则进行修改。

  但实际操作中,游戏厂商在设计时往往为了增强用户粘性,设计各种权益诱导用户长时间在线。

  例如,《QQ三国》中设计了“活力”的概念,只有用户在线才会获取(花人民币购买相关道具除外),而在游戏中,很多地方都需要“活力”,所以游戏中有些用户保持每天长时间在线,就是为了“活力”。

  有分析人士指出,未成年人防沉迷需多方面共同发力,需要家长、学校等社会各界力量履行未成年人监护守护责任,加强对未成年人健康合理使用网络游戏的教导。你说呢?(完)

责任编辑:张章
新闻排行
进入新闻中心