北京时间6月22日24时,2024阿里巴巴全球数学竞赛决赛正式结束。本届决赛共有来自全球17个国家和地区的800多名选手入围。接下来将进入专家组独立阅卷阶段。
据悉,2024年阿里巴巴全球数学竞赛决赛为线上个人闭卷赛。决赛分为代数与数论、几何与拓扑、分析与方程、组合与概率、应用与计算数学五个赛道,题目包括解答题和证明题。选手可任选一个赛道,赛道一旦确定,不可改变。阅卷包括初评、交叉复审、最终核验等流程。决赛的五个赛道将按成绩分别评出金奖1名、银奖2名、铜奖4名以及优秀奖10名。总共85人获奖选手名单将于8月公布。
据中国新闻网,6月23日,一名刚参加完决赛的选手表示,决赛还是比较难的,主要是因为专业性太强了,大多数东西都没学过。在五个赛道中,他选择的是代数与数论,一共六道题(总分120分),他做了一道多就交卷了,只尝试做了和代数几何、数论相关的题目。相比之下,之前初赛的专业性低一些。
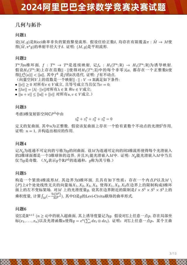
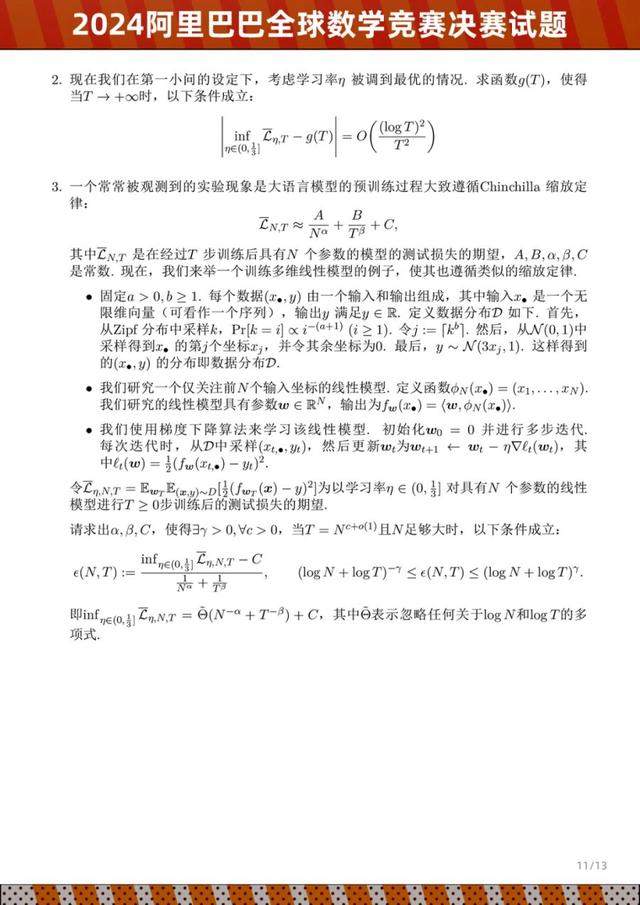
决赛试题公布
6月23日中午,“达摩院DAMO”微信公众号公布了决赛试题。











网友:这考的是英语还是数学?
决赛试题公布后,不少网友评论:“字都能看懂,连在一起就变成‘天书’了”“这考的是英语还是数学?”





此前,据红星新闻报道,知乎网友“Richard Xu”在首届阿里数竞预选赛中获得并列16名,今年,他也进入了决赛;刘先生则曾多次参与阿里数竞决赛。红星新闻就决赛相关问题对话两人。
决赛的题目难度如何?
Richard Xu:在首届比赛时,我在预选赛时题目基本上都做出来了,而且答案大多数是对的,扣掉的分应该是过程有瑕疵;决赛只做了一至两题,不确定有没有做对,没有拿到奖。我是高中数学和信息学竞赛选手,都拿过省级一等奖;本科也修习了数学第二学位;博士阶段主要研究理论经济学,对特定方面的数学知识有比较熟练地掌握,也和决赛选择的赛道比较重合。由于决赛很多题目超过了我的水平,我判断决赛难度水平在数学本科高年级到研究生之间。不排除有些题目来自于研究前沿,可能是从前沿论文中拿出较为简单的中间结论作为试题,更专业一些。
刘先生:决赛题目的难度相当于博士资格考试或丘成桐大学生数学竞赛的水平,考察专业知识运用。决赛的题目中也有一定的区分度,简单难度可能会要求对研究生教材中的定理的变种进行证明。如果决赛要获奖,不止是要求数学本科高年级或研究生的水平。
是否可能出现预选赛优异、决赛不佳,或者相反的情况?
Richard Xu:我参加首届比赛时,预选赛排名不错,决赛重在参与。回忆当时决赛,题目做不出来有几个原因:其一是赛道划分的问题,我熟悉运筹学,但运筹学所在的赛道还有很多我不熟悉的领域;其二是结论应用和理论推导的差别,我从事的是经济学研究,大多数情况下,是学习怎么运用数学知识,对于理论推导掌握得不够扎实;其三是学科广度问题,同样的科目,不同老师的教授方法、教材不同,覆盖的内容不一样,参加第三方考试时就会出现差异;其四,我在上数学系高年级课程时,掌握水平比较一般,时间久了有所遗忘,更做不出来了。
刘先生:往年有过选手进入决赛但在决赛拿到0分的情况。就往年而言,在题目难度、考察范围上,预选赛和决赛几乎没什么重叠。今年预选赛难度变高了一些。到了决赛,有的情况是题目都看不懂,更常见的情况是:你知道题目要自己做什么,但是做不出来。也有决赛排名靠前的选手预选赛排名不高,因为只需要达到进入决赛的大概分数就够了,在预选赛上花费的时间不多。
决赛是如何监考的?
Richard Xu:线上作答,没有要求要在线下集中。需要开启摄像头。
刘先生:需要开启摄像头,单机位,今年还要求开启麦克风。决赛要连续作答,会要求不能长时间离开答题浏览器。往年,决赛期间中途离开摄像范围是没有影响的,可以中途离场去上厕所或吃饭。由于决赛是自选时间段答题,所以大家答题会有时间差异,同一赛道使用的都是同一套试卷,有中英文两个版本。