“对个人店铺来说,收入本就微乎其微,闭店是一个经济上的理性选择,不是为了表态抵制新规。”7月15日,淘宝发布《关于变更<淘宝网关于违背承诺实施细则>等的公示通知》,次日,店主吕洲便向老顾客发送了一条公告,告知若淘宝确认执行新规,其店铺将做闭店处理。
7月22日,这是淘宝公示中提及“7·15新规”将逐步生效的期限,被不少中小商家视为“大限将至”。
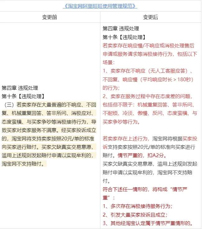
为何他们如此紧张?电商行业分析师范先生向大众日报·大众新闻记者表示,新规涉多处罚款细节,堪称“史上最严”。其中,最引人注目的条目无疑是对商家响应速度的要求,“8-23时内,3分钟不回复将遭罚款20元”这一规定迅速成为卖家间的热议焦点。
去年12月,淘宝就曾推出“仅退款”相关规定,至今仍饱受争议。如今,愈加严苛的惩罚性新规又引起中小商家的不满。
买卖双方对新规意见不一
淘宝本次调整动作并非无迹可寻。早在1月26日,淘宝便曾就新增《淘宝网卖家客户服务规范》进行意见征集,并因其中“消极回复每单罚20元”的拟定条目引起外界关注,当时平台方对媒体回应称“会进一步根据卖家意见调整规则”。然而,最新出台规定表明,淘宝延续了这一罚款思路。

淘宝新规原文
范先生认为,从公示来看,新规将商家服务不当的后果整体拔升至更高成本,并且于各大平台横向比较之下也属“严苛”。如同样回复不够及时的情境,以维护消费者著称的拼多多也仅扣款3元。
除消极接待的条款外,还包括骚扰他人、违背发货地点时间承诺等多项内容,在对应情形的处罚中,均将罚款金额或扣除分数的数值进一步拉高。例如,“无故拉黑买家”在原本扣款20元的处罚基础上,还增加了“情节严重扣A类4分等”新规定,据吕洲解释,A类分数直接关系着产品的展示位置、活动机会和曝光度等。
并且,平台主导力度进一步提升,如针对“骚扰客人”情形,淘宝由原来的承接买家投诉变成了“视情况主动介入”。7月16日,平台继续追加新条款,对卖家给予买家好评/差评的功能予以删除处理。
作为商家,吕洲亦承认,过往淘宝卖家的服务中存在诸多问题,买家体验可能欠佳,新规具有纠偏效果,“新规在一定程度上规范了客服行为,站在消费者的角度是有利的。”
投资人郭涛亦持同一观点,他向记者表示:当今电商领域,买方市场的特征愈发显著,消费者手握选择权,这一趋势迫使电商平台必须设立更为严苛的卖家标准。这样的行为无疑会增加卖家的运营成本。但正是这样的筛选机制,使得那些真正具备实力的卖家得以脱颖而出。
正因如此,有消费者为新规拍手叫好,评论称:“很多客服确实需要正视一下自己的工作,永远复制粘贴或者答非所问,多问两句就不理人或者摆出爱买不买的态度,能让他们提升下服务质量也是好事。”从事品牌服务工作的单茶持有同样观点,他向记者表示,在他眼中,这些规定并无超出人工客服工作范畴的事项,所以严格要求并无大碍。
“现在我是吃饭手机放桌边,睡觉手机放枕边。”有商家叹气地说。迎着消费者的叫好声,卖家群体尤其中小商家显出一片低迷,普遍认为过重的时间、保证金成本已成“不可承受之重”。
新规下,买卖双方之间似乎形成了不可调和的张力,而平台却悄然隐身。
中小商家忧心“羊毛党”
“两个淘宝店已经闭店,没退店的同行加油!”7月18日,即新规发布第三天,落地前四天,这类留言已在社交平台上屡见不鲜。

有中小商家准备闭店
对商家而言,新规带来最直观的负担便是人力成本的抬升。踏入电商行业不久的郑果告诉大众日报·大众新闻记者,“本身就是自己和朋友在网店创业,通常都是自己兼任人工客服,这样一来,势必要请人专门来做客服工作,每个月成本最少要增长几千块钱。”
吕洲更忧心由此招致的“羊毛党”,“如果有人恶意组织,用刷屏等方式让商家来不及回复,以此薅羊毛骗取赔偿,要走法律程序又需要投入大量时间、精力、金钱成本,往往也得不到预期效果,我们又没有大商家那样成熟的销售体系,所以中小店铺选择闭店处理是一种及时止损的方式。”
有商家因此抱怨“淘宝每更新一次规则,就会有一大批骗子翻新花样”。在社交平台,还出现了标题为“以后去淘宝找客服聊天就可以赚钱了”一类的内容,发布者多为电商从业者,本意是表达对潜在“羊毛党”的不满,评论区却有商家表示,最近的确收到不少莫名其妙的问话,在客服予以及时答复后便不再有后续,疑似专为薅羊毛而来;也有商家晒出截图,显示已因回复不及时而遭扣款20元,新规的效力逐步显现。
范先生向记者解释,平台之间以压缩商家空间为筹码的博弈拉锯已久,今年淘宝频频调整政策更是显出其焦虑心态,“可能是拼多多的市值太诱人了,各种利好消费者的规定如果淘宝不跟进的话,公众就会用脚投票,流量都在拼多多的池子里。”
从营收数据来看,据阿里巴巴2024年第一季度财报显示,其净利润仅9.19亿元,同比下跌96%。

阿里财报显示净利润惨淡被当作“药方”的仅退款、罚款客服等举措,却未尽然真正解决了网购的痛点。学生赵磊就表示,“三分钟不回复对于我个人来说的话,影响不会很大,相比之下,预售政策更应该被调整。”在他看来,影响消费行为的本质还是产品,而过分强调回复及时、态度问题,则显得失之焦点。
走到打算闭店这一步,吕洲不无遗憾。“平台毕竟是买卖双方和淘宝官方三方共同建立的,为什么卖家的议价权好像越来越低?其实对商家的处罚和‘羊毛党’的不当获利,最终还是会以各种形式转嫁给消费者,这并不健康。”
业内期待新规约束平台“内卷”
事实上,中小商家若纷纷“出逃”,淘宝亦属元气大伤,毕竟这一群体在淘系生态中长期担纲主力角色。阿里巴巴2023财年年报显示,过去一年淘宝新增商家512万,以中小商家为主流;在2024年618购物节期间,190万淘宝中小商家成交额同比增长超100%,和去年相比数量翻两倍不止。
值得注意的是,在7月15日发布新规后,淘宝又于之后几日删除了“平均响应时长>180秒”这一具体时间规定,并注解说本意是强调三分钟人工响应率考核要求,为避免歧义将在正式生效规则中删除。从中可见,淘宝对商家意见作出了侧面回应,并非一意孤行地“得罪”商家,仍在尽力避免卖家流失。

淘宝后删除三分钟的具体规定
但是,店主们却并不十分买账,有用户表示,“只是把180秒回应的硬性规定划掉了,依旧保留了‘响应慢’要受到处罚。现在连个具体的判定依据都没有,只要平台判你回应慢照样罚款。”有商户试图询问淘宝小二具体细则,得到的答案却并不一致。
不是没有商家质疑,淘宝的种种举措,符合法律规定吗?大众日报·大众新闻记者带着上述疑问,咨询了上海君悦(合肥)律师事务所刑事合规部副主任、合肥市消费者权益保护团委员律师张勇。
张勇介绍,新规在本质上属于内部管理激励性规范,未触犯电子商务法的禁止性规定,在法律层面暂无问题。
范先生则告知记者,目前业内正在翘首以盼一部重磅规定的落地。这部颁布于今年5月的《网络反不正当竞争暂行规定》将于9月1日正式实施,“这个规定里有很多细节,比如对'砍一刀'、拿优惠券诱惑买家等平台行为有细化规定。”范先生认为这部专门规定给商家带了信心,“在5月份发布以后,效果是立竿见影的,拼多多在仅退款后面就加了一行小字,就是需要先和商家协商,取得商家同意。抖音也开始退了很多商户的保证金。”
张勇解释,《网络反不正当竞争暂行规定》系市场监督管理总局颁布的第91号令,在效力上属于部门规章。在法律位阶上仅次于宪法、基本法律、普通法律和行政法规。其特点在于鼓励创新、规范竞争、强化平台责任、保障消费者权益、明确法律责任等,对于防止平台不正当“内卷”、打击垄断应当会起到较好的促进作用。
“在司法层面,应当更注重电子商务纠纷的特点,以全新的互联网裁判理念适应消费者维权取证艰难的特点,解构法律关系,促进产生新的诉讼支持机制,助力各方当事人实现公平正义。”张勇说。
(应受访要求,除张勇外均为化名)