
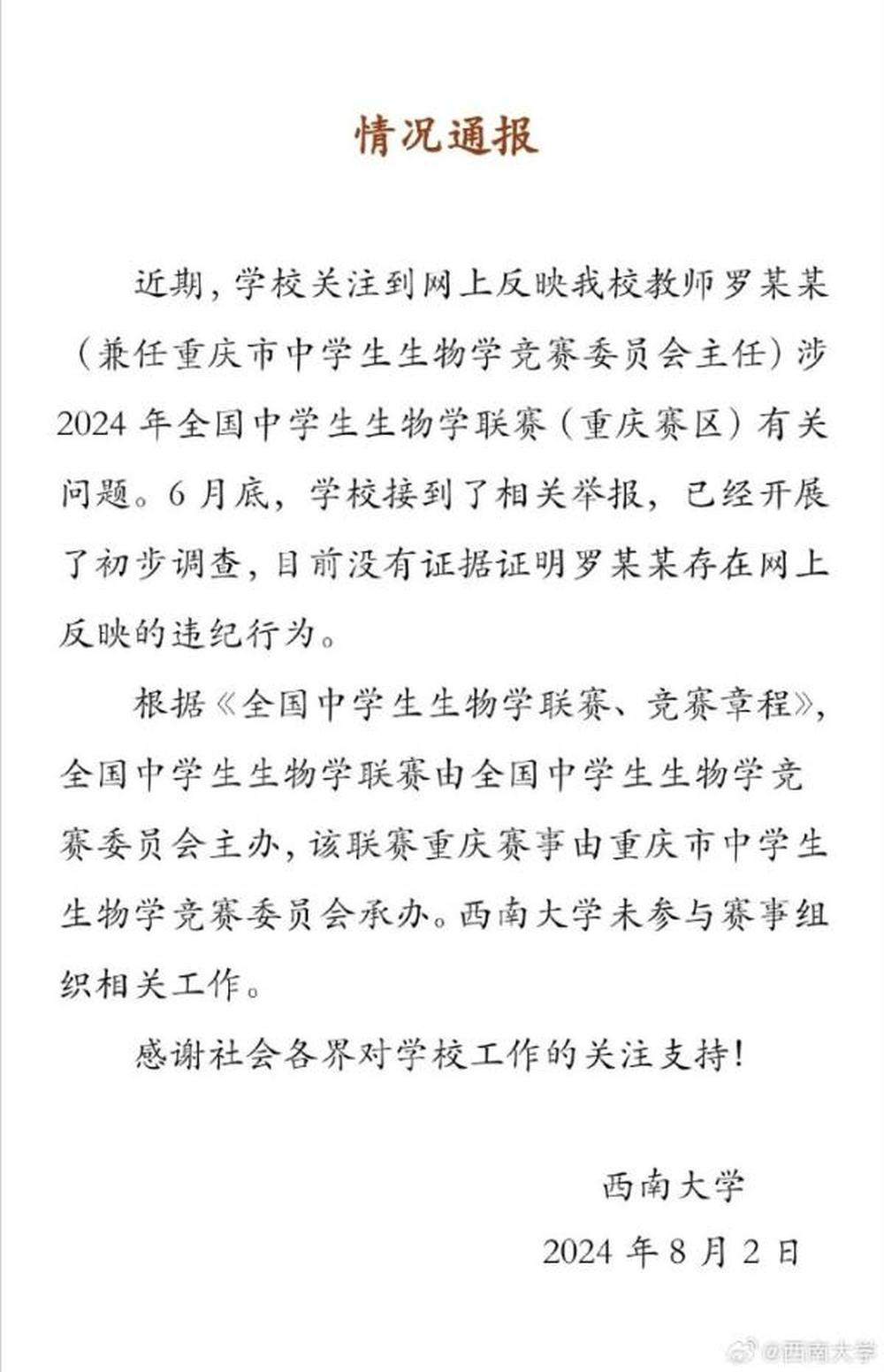
西南大学8月2日通报,近期,学校关注到网上反映该校教师罗某某(兼任重庆市中学生生物学竞赛委员会主任)涉2024年全国中学生生物学联赛(重庆赛区)有关问题。6月底,学校接到了相关举报,已经开展了初步调查,目前没有证据证明罗某某存在网上反映的违纪行为。
根据《全国中学生生物学联赛、竞赛章程》,全国中学生生物学联赛由全国中学生生物学竞赛委员会主办,该联赛重庆赛事由重庆市中学生生物学竞赛委员会承办。西南大学未参与赛事组织相关工作。

此前报道>>
家长投诉全国生物学联赛重庆队选拔舞弊,剥夺其子参赛资格;市科协:正按程序处理;市教委:两孩均未参赛
近日,有网友通过网络平台发帖投诉重庆市生物学竞赛委员会会长罗某,在2024年全国中学生生物学联赛重庆赛区省队选拔过程中,违规用同事子女替换其孩子参赛名额,引关注。
根据公开投诉信息显示,家长称,原文件规定“高一学生T值成绩排名必须位于市队总人数的80%内,内数适用法律解释为小于且不等于80%,且高一学生在市队中的人数不得超过12人。本次联赛重庆市队共36人。”但西南大学生物科学学院院长、重庆市生物学竞赛委员会会长罗某却将36名省队资格只报名35名,在不公布成绩情况下,违规将(其同事)西南大学某教师子女(高一),替换排名第36名孩子(高二)的省队资格。

家长称,他们向重庆市科协、重庆市教委、西南大学、全国竞赛委员会、中国科协等单位多方申诉,但全国竞赛委员会最终支持罗某的所有决定,在孩子当面质问下,回答称“没有绝对公平。”
家长表示,在漫长的2个月申诉过程中,他们一直没告诉孩子,直到7月28日上午8时30分,才将这一段历程告知。在此过程中,孩子学校大力支持,竞赛组教练斡旋奔波,重庆市科协公平正义的监督等。8月15日国赛在即,他们希望为孩子争取国赛资格。
此事引发了热议。

8月1日,华商报大风新闻记者就此事联系到重庆市科协,相关负责人称,此事相关部门正在按相关程序处理。该负责人未透露具体处理结果,建议咨询活动主办的相关部门,并提供联系方式。但电话始终无人接听。
同日,记者联系到重庆市教委宣教处,工作人员表示,此活动由科协主办,他们了解一些情况,但具体需和舆情部门沟通后才能回应。
记者联系到西南大学纪委,工作人员称不接受采访,具体需联系党委宣传部。根据《联赛(重庆赛区)总成绩公示》,记者多次尝试联系负责收集符合入选省队条件学生书面申请、承诺书的西南大学生命科学学院蒲姓教师,但对方未接电话。

联赛重庆赛区总成绩公示截图
随后,记者以市民身份联系到重庆市教委相关科室,工作人员得知此事后表示,此事的处理流程在重庆市科协,“舆情我们已经收到了,西南大学也多次向我们反馈。我们请西南大学尽量给你们提供帮助,尽量解决孩子参加比赛的问题。”
关于家长投诉罗某让同事的子女代替参赛。工作人员说,“我们跟西南大学了解的情况是,两个孩子都没有参赛,不存在一名孩子顶替另一名孩子的情况。”关于投诉罗某违规,需要联系西南大学,“我们了解到,孩子现在可能参加不了比赛是事实,希望孩子能够健康成长,不要对孩子造成更多的影响。”