2025-2026赛季CBA常规赛各奖项公布
2026-04-27 09:10:05 来源:舜网-济南时报
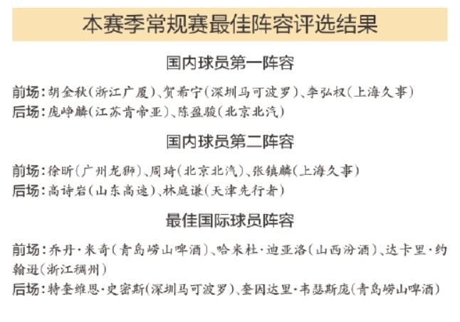
4月26日,CBA公司公布2025—2026赛季各奖项评选结果,山东高速男篮队长高诗岩入选国内球员第二阵容,深圳队的贺希宁当选常规赛最有价值球员。
深圳队外援特奎维恩·史密斯当选常规赛最佳国际球员。广州龙狮球员徐昕当选年度最具进步球员,山西汾酒球员贾明儒当选常规赛最佳第六人,上海久事球员哈桑·怀特塞德当选常规赛最佳防守球员。
江苏肯帝亚球员庞峥麟当选年度最佳星锐球员,并入选国内球员第一阵容。本赛季常规赛庞峥麟出战41场比赛,场均出场31.4分钟得到16.6分2.7篮板5.3助攻0.7抢断0.1盖帽,场均得分为队内本土球员第一位,CBA生涯首个赛季便展现出超强个人能力。
上海久事主教练卢伟当选最佳教练。本赛季卢伟率领上海队取得38胜4负的战绩,高居常规赛第一,球队胜率达到90.5%,并追平了队史最长的23连胜。
在最受关注的最有价值球员评选中,深圳队的贺希宁脱颖而出。本赛季常规赛,济南小伙贺希宁出战41场比赛且全部为首发,场均登场34.3分钟贡献联赛排名第七的20.1分和1.5次抢断,同时有场均4.9篮板3.8助攻和0.1盖帽的全面数据,投篮命中率48%,三分球命中率41.6%,罚球命中率82.7%。本赛季贺希宁带领深圳队进步明显,以30胜12负、常规赛第3名的好成绩晋级季后赛。 (综合)
